北京
新药特药专业药房互联网药品信息服务资格证书 编号:(京)网药械信息备字(2023)第00194号
健康之家 健康社区 推荐药店 我的美信康年

我的美信康年

在线服务 网站导航 手机二维码
全部药品分类
家庭常备
跌打损伤 烧伤烫伤 晕车晕船 牙疼用药 清热解毒 消化不良 驱风祛暑 解热镇痛 心脑血管 抗菌消炎
布洛芬缓释胶囊0.3克*12粒 硫酸氢氯吡格雷片75毫克*10片 舒利迭50ug/250ug*60泡 积雪苷霜软膏2.5%20克 80毫克*7粒*4板 蒲地蓝消炎片0.31克*58片 正红花油25毫升 养心生脉颗粒14克*9袋 新峰药业 千柏鼻炎片0.21g*100片 广西花红 消肿止痛酊33ml 好护士/苍松6克*12袋 诺诺100毫升 葛洪 桂龙药膏 202克*6瓶 同仁堂3g*10丸 贵州百灵0.3g*24s 骨友灵搽剂150ml 邦迪大贴 苯扎氯铵贴3.8*2.5厘米*4贴 迪根0.1g*12片 易克 双氯芬酸钠缓释胶囊50mg*24粒 敏使朗6mg*10片*10板 泰毕全150mg*10粒 羚锐0.6g*27粒 苏麦卡15mg*5片 泰毕全110mg*10粒 达菲75mg*10粒 陕西东泰 双黄连胶囊0.4g*32粒 感言分1人份/盒 双氧水 过氧化氢溶液500ml 海神集团 一清软胶囊0.65g*12粒*3板 吉林吉春 明目蒺藜丸9g*4袋 烟台中洲 金莲花分散片0.7g*9片*2板 沈阳管城 伤湿祛痛膏7*10厘米*7贴 藿香正气水10ml*10支 海南葫芦娃 西青果颗粒15g*9袋 桑海 小柴胡颗粒10g*6袋 湖南湘江 氟康唑胶囊50mg*12粒 华润赛科 盐酸特拉唑嗪片2mg*14片 河南太龙 双黄连口服液10ml*10支 金力舒 阿莫西林克拉维酸钾片0.457g*6片 紫琉璃 清火片48片 兰沙 奥美沙坦酯片20mg*7片 同仁堂 防风通圣丸6g*10袋 美卓乐 甲泼尼龙片4mg*24片 伲利安 坎地沙坦酯胶囊4mg*10粒 立普妥 阿托伐他汀钙片20mg*7片
品牌药
感冒发热 皮肤用药 呼吸系统类 健胃消化 五官用药 妇科用药 儿科用药 涌吐药 男科用药 心脑血管药 神经/精神 维生素/营养 皮肤用药 肝肾类 肿瘤科用药 风湿免用药 血液疾病类 抗感染类 水电解质/酸碱平衡 心脏病用药 癌症用药
布洛芬缓释胶囊0.3克*12粒 硫酸氢氯吡格雷片75毫克*10片 舒利迭50ug/250ug*60泡 积雪苷霜软膏2.5%20克 80毫克*7粒*4板 蒲地蓝消炎片0.31克*58片 正红花油25毫升 养心生脉颗粒14克*9袋 新峰药业 千柏鼻炎片0.21g*100片 广西花红 消肿止痛酊33ml 好护士/苍松6克*12袋 诺诺100毫升 葛洪 桂龙药膏 202克*6瓶 同仁堂3g*10丸 贵州百灵0.3g*24s 骨友灵搽剂150ml 邦迪大贴 苯扎氯铵贴3.8*2.5厘米*4贴 迪根0.1g*12片 易克 双氯芬酸钠缓释胶囊50mg*24粒 敏使朗6mg*10片*10板 泰毕全150mg*10粒 羚锐0.6g*27粒 苏麦卡15mg*5片 泰毕全110mg*10粒 达菲75mg*10粒 陕西东泰 双黄连胶囊0.4g*32粒 感言分1人份/盒 双氧水 过氧化氢溶液500ml 海神集团 一清软胶囊0.65g*12粒*3板 吉林吉春 明目蒺藜丸9g*4袋 烟台中洲 金莲花分散片0.7g*9片*2板 沈阳管城 伤湿祛痛膏7*10厘米*7贴 藿香正气水10ml*10支 海南葫芦娃 西青果颗粒15g*9袋 桑海 小柴胡颗粒10g*6袋 湖南湘江 氟康唑胶囊50mg*12粒 华润赛科 盐酸特拉唑嗪片2mg*14片 河南太龙 双黄连口服液10ml*10支 金力舒 阿莫西林克拉维酸钾片0.457g*6片 紫琉璃 清火片48片 兰沙 奥美沙坦酯片20mg*7片 同仁堂 防风通圣丸6g*10袋 美卓乐 甲泼尼龙片4mg*24片 伲利安 坎地沙坦酯胶囊4mg*10粒 立普妥 阿托伐他汀钙片20mg*7片

010-6788 8761

大药房/药品类目/新药特药/
正品保障
提供发票
全店直营
美信康年大药房
北京美信康年大药房 有限责任公司成立于2005年,多年来,为附近社区居民提供了优质的健康服务,树立了良好的口碑。优秀的团队保障了为我们的顾客能够提供优质、专业的服务。 电话/传真:010-67888761 地址:北京市经济技术开发区荣昌东街7号院富兴大厦底商1005,地铁亦庄线荣昌东街地铁站A口出来即到。
【汉利康】利妥昔单抗注射液价格¥1290.00,购买药店 北京美信康年大药房,使用说明书 淋巴瘤非霍奇金淋巴瘤

商品名: 汉利康

通用名:利妥昔单抗注射液

规格:100mg/10ml        

单位: 支     

零售价:1290.00元/支    会员价:1280.00元/支

生产企业:上海复宏汉霖生物制药

咨询药师

  • 药品概述
  • 详细说明书
  • 用药经验
  • 推荐药店
  • 相关内容

医药资讯 政策解读

【医保类型】医保乙类
利妥昔单抗注射液
【药品名称】
通用名:利妥昔单抗注射液
 
商品名:汉利康
 
 
【成份】
本品主要活性成分为利妥昔单抗
 
辅料:枸橼酸钠、聚山梨酯80、氯化钠、盐酸(37%)和注射用水
 
 
【适应症】
本品适用于:
 
复发或耐药的滤泡性中央型淋巴瘤(国际工作分类B、 C和D亚型的B细胞非霍奇金淋巴瘤) 的治疗。
 
先前未经治疗的CD20阳性III-IV期滤泡性非霍奇金淋巴瘤, 患者应与化疗联合使用。
 
CD20阳性弥漫大B细胞性非霍奇金淋巴瘤(DLBCL)应与标准CHOP化疗(环磷酰胺、阿霉素、 长春新碱、 强的松) 8个周期联合治疗。
 
 
【规格】
100mg/10ml/瓶
 
 
【用法用量】
用法和使用说明
 
在无菌条件下抽取所需剂量的利妥昔单抗,置于无菌无致热原的含0.9%生理盐水或5%葡萄糖溶液的输液袋中,稀释到利妥昔单抗的浓度为1mg/ml。轻柔的颠倒注射袋使溶液混合并避免产生泡沫。由于本品不含抗微生物的防腐剂或抑菌制剂,必须检查无菌技术。静脉使用前应观察注射液有无微粒或变色。
 
利妥昔单抗稀释后通过独立的不与其他药物混用的输液管静脉滴注,适用于不卧床患者的治疗。
 
利妥昔单抗的治疗应在具有完备复苏设备的病区内进行,并在有经验的肿瘤医师或血液科医师的直接监督下进行。对出现呼吸系统症状或低血压的患者至少监护24小时。
 
每名患者均应被严密监护,监测是否发生细胞因子释放综合征(见*【注意事项】 *)。对出现严重反应的患者,特别是有严重呼吸困难,支气管痉挛和低氧血症的患者应立即停止滴注。还应该评估患者是否出现肿瘤溶解综合征,例如可以进行适当的实验室检查。预先存在肺功能不全或肿瘤肺浸润的患者必须进行胸部X线检查。所有的症状消失和实验室检查恢复正常后才能继续滴注,此时滴注速度不能超过原滴注速度的一半。如再次发生相同的严重不良反应,应考虑停药。
 
利妥昔单抗绝不能未稀释就静脉滴注,制备好的注射液也不能用于静脉推注。
 
滤泡性非霍奇金淋巴瘤
 
每次滴注利妥昔单抗前应预先使用解热镇痛药(例如扑热息痛)和抗组胺药(例如苯海拉明)。
 
还应该预先使用糖皮质激素,尤其如果所使用的治疗方案不包括皮质激素。
 
初始治疗
 
作为成年病人的单一治疗药,推荐剂量为375mg/m2 BSA(体表面积),静脉给入,每周一次, 22天的疗程内共给药4次。
 
本品联合化疗用于初治滤泡性淋巴瘤患者的推荐剂量为:每疗程375mg/m2 BSA,使用8个疗程。
 
每次先静脉输注化疗方案中的糖皮质激素,然后在每疗程的第1天给药。
 
复发后的再治疗
 
首次治疗后复发的患者,再治疗的剂量是375mg/m2 BSA,静脉滴注4周,每周一次(参见【临床试验】, 每周1次,连续4周)。
 
弥漫大 B 细胞性非霍奇金淋巴瘤
 
每次滴注利妥昔单抗前应预先使用解热镇痛药(例如扑热息痛) 和抗组胺药(例如苯海拉明)。
 
还应该预先使用糖皮质激素, 尤其如果所使用的治疗方案不包括皮质激素。
 
利妥昔单抗应与CHOP化疗联合使用。 推荐剂量为375mg/m2 BSA, 每个化疗周期的第一天使用。 化疗的其它组分应在利妥昔单抗应用后使用。
 
初次滴注
 
推荐起始滴注速度为50mg/h; 最初60分钟过后, 可每30分钟增加50mg/h,直至最大速度400mg/h。
 
以后的滴注
 
利妥昔单抗滴注的开始速度可为100mg/h, 每30分钟增加100mg/h, 直至最大速度400mg/h。
 
治疗期间的剂量调整
 
不推荐利妥昔单抗减量使用。 利妥昔单抗与标准化疗合用时,标准化疗药剂量可以减少。
 
 
【不良反应】
国外不良反应
 
血液肿瘤临床试验经验
 
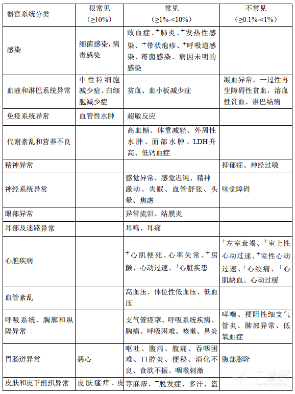
利妥昔单抗单药或与化疗联用的不良反应(ADRs)发生率见下表,数据来源于临床试验。包括单组研究的不良反应或至少一个主要随机临床试验中试验组与对照组相比发生率至少差2%的不良反应。根据任一主要临床试验中发生率最高的不良反应对其进行合理分类,详见下表。各组不良反应按照严重程度降序排列。发生率定义为:很常见,≥1/10;常见,≥1/100~<1/10;不常见,≥1/1000~<1/100。
 
利妥昔单抗单药治疗/维持治疗
 
下表1的不良反应来自于多个利妥昔单抗单组研究,包括356例低度恶性或滤泡型淋巴瘤患者,接受每周一次利妥昔单抗单药治疗或再治疗(见【临床试验】)。表格还包括了671例滤泡性淋巴瘤患者接受利妥昔单抗维持治疗的数据,患者接受R-CHOP、R-CVP或R-FCM方案诱导治疗,缓解后继续为期2年的利妥昔单抗维持治疗(见【临床试验】)。
 
单药治疗后12个月或利妥昔单抗维持治疗后1个月的不良反应都进行报告。
 
表1.临床试验中,低度或滤泡型淋巴瘤患者接受利妥昔单抗单药治疗(N=356)或利妥昔单抗维持治疗(N=671)的不良反应概况
 
 
 
 
各项发生率的计算是基于所有等级的不良反应(从轻度至重度),但标记“+”项目的发生率仅包括重度反应(≥3度NCI常见毒性评价标准)。仅报告各临床试验中发生率最高的不良反应。
 
利妥昔单抗联合化疗用于NHL和CLL
 
下表2所列不良反应来自于对照的临床试验中的利妥昔单抗治疗组,是在利妥昔单抗单药治疗/维持治疗所观察到的不良反应以外的和/或更高发生率的不良反应:202例接受R-CHOP方案治疗的DLBLC患者,234和162例分别接受R-CHOP方案和R-CVP方案治疗的滤泡型淋巴瘤患者,以及397例先前未经治疗的CLL患者和274例复发/难治性CLL患者,这些患者接受了利妥昔单抗联合氟达拉滨和环磷酰胺(RFC)的治疗(见【临床试验】)。
 
表2接受R-CHOP方案治疗的DLBCL患者(N=202)和滤泡型淋巴瘤患者(N=234)、接受R-CVP方案治疗的滤泡型淋巴瘤患者(N=162)以及接受R-FC方案治疗的先前未经治疗的CLL患者(N=397)或复发/难治性CLL患者(N=274)的严重不良反应概要
 
 
包括原发性和复发性感染,发生率统计自采用R-FC方案治疗的复发/难治性CLL患者
 
仅统计严重不良反应(定义为≥3度NCI常见毒性标准)
 
仅报告在各临床试验中发生率最高的不良反应
 
迁延性的和/或延迟发作的嗜中性白细胞减少症发生于先前未经治疗的或复发的/难治性的慢性淋巴细胞白血病患者一个R-FC疗程结束后。
利妥昔单抗组与对照组相比不良反应发生率相似(组间差异小于<2%)或者更低的上报不良事件:血液学毒性、中性粒细胞减少所致的感染、泌尿道感染、感染性休克、肺部二次感染、移植物感染、葡萄球菌性败血病、肺部感染、鼻溢、肺水肿、心力衰竭、感觉障碍、静脉血栓形成、粘膜炎症、感冒样症状、下肢水肿、射血分数异常、发热、身体一般状况恶化、情绪低落、多器官衰竭、下肢深静脉血栓形成、血培养阳性、糖尿病控制不佳。
 
利妥昔单抗联合其他化疗方案(如:MCP、CHVP-IFN)的安全性与在同等患者人群中使用利妥昔单抗联合CVP、CHOP或FC的安全性具有可比性。
 
部分严重不良反应的详细信息输注相关反应
 
单药治疗-4周治疗
 
在临床试验中有超过50%的患者报道了输注相关反应的体征和症状,并主要在首次输注时发生。低血压、发热、畏寒、寒战、荨麻疹、支气管痉挛、舌或喉部肿胀感(血管性水肿)、恶心、疲乏、头痛、瘙痒、呼吸困难、鼻炎、呕吐、颜面潮红和病变部位疼痛等与利妥昔单抗输注有关,属输注相关综合征。
 
联合治疗(NHL采用R-CVP方案;DLBCL采用R-CHOP方案;CLL采用R-FC方案)
 
在接受利妥昔单抗联合化疗药物治疗期间,12%的患者在第一个疗程出现了严重输注相关反应,之后的疗程中输注相关反应发生率明显降低,至第八疗程时,发生率低于1%。其他报告的反应有消化不良、皮疹、高血压、心动过速、肿瘤溶解综合征。个别病例还报告了心肌梗死、房颤、肺水肿和急性可逆性血小板减少症。
 
在90分钟输注速率下的联合治疗(f-NHL采用R-CVP方案;DLBCL采用RCHOP方案)
 
在首次标准利妥昔单抗输注耐受良好的患者中进行的一项90分钟利妥昔单抗输注安全性特征的研究(U4391g)中,363例评估患者中,90分钟输注利妥昔单抗2个周期后一天内和/或一天后3-4级输注相关反应的发生率是1.1%(95%CI[0.3%,2.8%])。90分钟输注速率时任何周期(2-8周期)的3-4级输注相关反应的发生率是2.8%(95%CI[1.3%,5.0%])。未观察到严重致死的输注相关反应。
 
感染
 
单药治疗-4周治疗
 
利妥昔单抗导致了70%-80%的患者B细胞耗竭,仅少数患者伴有血浆免疫球蛋白的降低。不考虑是否存在因果关系,356例患者中30.3%发生细菌性感染、病毒性感染、真菌性感染以及病因不明的感染。3.9%的患者发生严重感染事件(3/4度),包括败血症。
 
2年的维持治疗(NHL)
 
利妥昔单抗治疗观察到整体较高频率的感染,包括3-4级感染。在2年的维持治疗期间无蓄积的感染毒性。
 
来自临床试验的数据包括非霍奇金淋巴瘤患者发生致命的进行性多发性脑白质病,发生于疾病进展和重复治疗后(见【注意事项】)。
 
联合治疗(NHL采用R-CVP方案;DLBCL采用R-CHOP方案;CLL采用R-FC方案)
 
未观察到感染或侵染频率的增长。最常见感染是上呼吸道感染,R-CVP组发生率为12.3%,CVP组为16.4%。R-CVP治疗组严重感染的发生率为4.3%,CVP组为4.4%。未报告危及生命的感染。
 
在R-CHOP研究中,R-CHOP治疗组2-4度感染的总发生率为45.5%,CHOP组为42.3%。R-CHOP组的2-4度真菌感染发生率更高(R-CHOP组4.5%vsCHOP组的2.6%);而该差异是由于治疗期间局部念珠菌感染发生率更高。R-CHOP组2-4度带状疱疹的发生率(4.5%)高于CHOP组(1.5%)。患者发生2-4度感染和/或发热性中性粒细胞减少症的比例分别为R-CHOP组55.4%和CHOP组51.5%。
 
在CLL患者中,3度或4度乙型肝炎(原发性和复发性)的发生率在采用R-FC方案和FC方案的患者中分别为2%和0%。
 
血液学事件 单药治疗-4周治疗 4.2%的患者中观察到严重(3和4度)嗜中性白细胞减少症,1.1%的患者中观察到严重的贫血,1.7%的患者中观察到严重的血小板减小症。
 
2年的维持治疗(NHL)
 
利妥昔单抗组3-4度白细胞减少症(观察组2%vs利妥昔单抗组5%)和中性粒细胞减少症(观察组4%vs利妥昔单抗组10%)的发生率高于观察组。利妥昔单抗组3-4度血小板减少症的发生率较低(观察组1%vs利妥昔单抗组<1%)。在接受利妥昔单抗诱导治疗结束后B细胞恢复患者中近一半的患者B细胞水平恢复至正常水平需要12个月或更多时间。
 
联合治疗(NHL采用R-CVP方案;DLBCL采用R-CHOP方案;CLL采用R-FC方案)
 
在利妥昔单抗联合化疗研究的疗程中,与单独化疗方案相比,3/4度白细胞减少症(R-CHOP组88%,CHOP组79%,R-FC组23%,FC组12%),嗜中性白细胞减少症(在先前未经治疗的慢性淋巴细胞白血病中R-CVP组24%,CVP组14%,R-CHOP组97%,CHOP组88%,R-FC组30%,FC组19%)的报告频率较高。然而,接受利妥昔单抗联合化疗的患者中,嗜中性白细胞减少症较高的发生率与感染和侵染的高发率无关。在先前未经治疗的和复发的/难治性的慢性淋巴细胞白血病进行的研究表明,某些情况下在利妥昔单抗联合FC组中,嗜中性白细胞减少症持续时间延长,或伴有治疗后延迟发作。
 
3-4度贫血和血小板减少在不同治疗组之间无相关差异。在CLL一线治疗的临床研究中,分别有4%的R-FC组患者和7%的FC组患者报告了3/4度贫血;分别有7%的RFC组患者和10%的FC组患者报告了3/4度血小板减少症。在复发/难治性CLL的临床研究中,R-FC组3/4度贫血不良事件的发生率为12%,FC组为13%;R-FC组3/4度血小板减少症不良事件的发生率为11%,FC组为9%。
 
心血管事件
 
单药治疗-4周治疗
 
治疗期间,18.8%患者出现了心血管事件。低血压和高血压为最常见事件。在利妥昔单抗输注过程中,报告了3或4度心律失常(包括室性和室上性心动过速)和心绞痛。
 
2年的维持治疗(NHL)
 
两组3-4度心脏疾病发生率基本一致。观察组中<1%的患者和利妥昔单抗组3%的患者发生下列作为严重不良事件报告的心脏疾病:房颤(1%)、心肌梗死(1%)、左心室衰竭(<1%)、心肌缺血(<1%)。
 
联合治疗(NHL采用R-CVP方案;DLBCL采用R-CHOP方案;CLL采用R-FC方案)
 
R-CHOP试验中,R-CHOP组(6.9%的患者)3-4度心律失常发生率高于CHOP组(1.5%的患者),尤其是室上性心律失常(如:心动过速和房扑/颤)。所有这些心律失常或者出现于滴注利妥昔单抗时,或者与机体易感状态有关,例如:发热、感染、急性心肌梗死或以前有呼吸系统和心血管疾病等(见【注意事项】)。其他的3和4度心脏不良事件(如:心脏衰竭、心肌病变和冠状动脉病变表现)在RCHOP和CHOP组间没有观察到差异。
 
在CLL患者中,3度或4度心脏疾病的总发生率较低(一线治疗临床研究:R-FC组为4%,FC组为3%;复发/难治性临床研究:R-FC组为4%,FC组为4%)。
 
IgG水平
 
2年的维持治疗(NHL)
 
诱导治疗后,对照组和利妥昔单抗组的中位IgG水平都低于正常范围的下限(<7g/L)。之后,对照组的中位IgG水平增加至正常范围下限值以上,但在利妥昔单抗治疗期间保持不变。整个2年治疗期间,IgG水平低于正常范围下限的患者比例利妥昔单抗组约为60%,而对照组下降(2年后为36%)。
 
神经系统不良反应
 
联合治疗(NHL采用R-CVP方案;DLBCL采用R-CHOP方案;CLL采用R-FC方案)
 
治疗期间,第一个疗程时R-CHOP组具有心血管疾病危险因素的2%患者出现了血栓栓塞性脑血管疾病。其他血栓栓塞性疾病的发生率在两个治疗组间没有差别。
 
CHOP组中1.5%的患者出现了脑血管事件,都发生在随访阶段。
 
在CLL患者中,3度或4度神经系统疾病的总发生率较低(一线治疗临床研究:R-FC组为4%,FC组为4%;复发/难治性临床研究:R-FC组为3%,FC组为3%)。
 
特殊人群
 
单药治疗-4周治疗
 
老年患者(≥65岁)
 
老年患者与较年轻患者任何不良反应(88.3%与92.0%)以及3度和4度不良反应(16.0%与18.1%)的发生率相似。
 
联合治疗
 
老年患者(≥65岁)
 
对于先前未经治疗的CLL患者和复发/难治性CLL患者而言,老年患者(≥65岁)发生3/4度血液和淋巴不良事件的发生率高于较年轻患者。
 
高肿瘤负荷
 
高肿瘤负荷患者比那些无高肿瘤负荷患者具有更高的3和4度不良反应发生率(25.6%vs15.4%)。在两个组中,任何不良反应的发生率都类似(92.3%vs89.2%)。
 
复发后再治疗
 
再治疗与初次治疗任何不良反应(95.0%vs89.7%)以及3和4度不良反应(13.3%vs14.8%)的发生率相似。
 
类风湿性关节炎(RA)临床试验的经验
 
利妥昔单抗治疗中度至重度类风湿性关节炎患者时的安全性资料如下。在所有暴露人群中,超过3000例患者接受了至少1个周期的治疗,并接受了6个月至5年以上的随访,总暴露水平相当于7198患者年,约2300例患者在随访期间接受了2个或以上周期的治疗。
 
表3中列出的不良反应基于4个多中心、安慰剂对照的类风湿性关节炎的临床研究的相关数据。在上述研究中,接受利妥昔单抗治疗的患者群都不同,包括未使用甲氨蝶呤治疗的早期活动期类风湿患者,甲氨蝶呤疗效不足的患者,以及对抗肿瘤坏死因子疗效不足患者。
 
患者接受2×1000mg或者2×500mg利妥昔单抗(两次给药间隔2周)和甲氨蝶呤(10-25mg/周)治疗。表3列出了所有剂量组中发生率超过2%且与对照组差异超过2%的所有的不良反应。表3及其相关注脚中的发生率的分类定义为:非常常见(发生率≥1/10)、常见(≥1/100到<1/10)和不常见(≥1/1,000到<1/100)。
 
表3.临床试验对照期中类风湿性关节炎患者报告的不良反应概况
 
 
 
 
†表中包含了所有利妥昔单抗组和安慰剂组间发生率差异≥2%的不良事件。
 
*此外,不常见但有显著医学意义的输注相关反应包括:全身水肿、支气管痉挛、喘鸣、喉水肿、血管神经性水肿、全身瘙痒、过敏反应、过敏样反应。
 
所有暴露人群的安全性资料与临床试验对照期间的安全性资料一致,没有发现新的不良反应报告。
 
多疗程治疗
 
多疗程治疗时观察到的不良反应特征与首次用药后观察到的相似。在此后的治疗周期中,由于在前6个月内较常见的输注相关反应及类风湿关节炎加重和感染的减少,安全性有所改善。
 
有关药物不良反应的进一步信息:
 
输注相关反应
 
临床试验中,接受利妥昔单抗治疗后最常见的不良反应是输注相关反应。3095例利妥昔单抗治疗患者中,有1077例(35%)患者出现至少1件输注相关反应。大部分输注相关反应是CTC1级或2级事件。在临床研究中,各剂量利妥昔单抗输注时出现严重输注相关反应的RA患者不到1%(14/3095例患者)。临床研究中没有CTC4级输注相关反应事件或输注相关反应致死事件发生(见上市后使用经验)。CTC3级事件和造成患者退出的输注相关反应事件百分比随着治疗周期的增加而递减,第3个治疗周期后,这些事件较少见。
 
3095例病人在首次使用利妥昔单抗治疗后,其中720例病人(23%)观察到了急性输液反应的症状和体症(恶心、搔痒症、发热、风疹/皮疹、畏寒、热病、寒战、喷嚏、血管神经性水肿、咽喉刺激、咳嗽和支气管痉挛,同时伴有或不伴有与药物治疗相关的低血压或高血压)。治疗前静脉给予糖皮质激素明显降低了这些事件的发生率和严重性(见类风湿性关节炎的【禁忌】【注意事项】)。
 
感染
 
在采用利妥昔单抗治疗的病人中,总感染率约为97/100人年。大部分感染事件是轻度至中度的,主要包括上呼吸道感染和尿道感染。严重感染的发生率约为4/100人年,其中有些是致命性事件。除了表3中列出的不良反应,医学上严重的不良事件还包括肺炎,其发生率是1.9%。
 
恶性肿瘤
 
在临床研究中,采用利妥昔单抗治疗后,恶性肿瘤的发生率为0.8/100人年,在年龄和性别匹配人群的预期范围内。
 
血管炎肉芽肿(韦格纳)(GPA)和显微镜下多血管炎(MPA)临床试验经验
 
在GPA和MPA临床研究中,99位患者使用利妥昔单抗(375mg/m2,每周一次,4周)和糖皮质激素(更多信息见【临床试验】)治疗。
 
表4中所列的不良反应是利妥昔单抗治疗组中所有发生率≥10%的不良事件。表4中的发生频率≥1/10定义为很常见。
 
表4.在6个月的临床研究中采用利妥昔单抗治疗的GPA和MPA患者中非常普通(≥10%)的不良反应的发生率*
 
 
 
 
*研究设计允许患者接受交叉治疗或根据医学判断选择治疗方案。其中每个治疗组有13位,患者在6个月研究期间接受另一种治疗。
 
a利妥昔单抗组最常见的感染,包括上呼吸道感染、尿路感染和带状疱疹。
 
b利妥昔单抗组报道的最常见的输注相关反应是细胞因子释放综合征、颜面潮红、咽喉刺激和震颤。
 
有关药物不良反应的进一步信息:
 
输注相关反应
 
GPA和MPA临床研究中的输注相关反应定义为在安全群体中输注24小时内发生的任何不良事件,并且研究者认为这一事件与输注相关。99位患者采用利妥昔单抗治疗,其中12%至少经历一次输注相关反应。所有的输注相关反应为CTC1级或2级。最常见的输注相关反应,包括细胞因子释放综合征、颜面潮红、咽喉刺激和震颤。利妥昔单抗联合静脉注射糖皮质激素,可能减少这些事件的发生率和严重程度。
 
感染
 
在99例使用利妥昔单抗患者中,总感染率约为210每100病人年(95%CI173-256)。感染以轻度和中度为主,并以上呼吸道感染、带状疱疹和尿路感染居多。严重感染的发生率约为25每100病人年。利妥昔单抗治疗组中,最经常报道的严重感染是肺炎,发生率在4%。
 
恶性肿瘤
 
临床研究中利妥昔单抗治疗患者,恶性肿瘤的发生率为2.05每100病人年。基于标准发病率,该恶性肿瘤发病率与以前报道的GPA和MPA群体的发病率相似。
 
实验室异常
 
RA患者
 
在使用利妥昔单抗治疗的患者中已观察到低丙种球蛋白血症(IgG或IgM低于正常值的下限)。低IgG或IgM发生后总感染或严重感染的发生率并不增加。
 
在RA患者接受首个疗程治疗后的临床试验中,已观察到与利妥昔单抗治疗有关的嗜中性白细胞减少症,其大部分持续时间短暂并且为轻度的或中度。嗜中性白细胞减少症会发生在利妥昔单抗治疗后的几个月。
 
在安慰剂对照的临床试验期间,0.94%(13/1382)的利妥昔单抗治疗患者和0.27%(2/731)的安慰剂治疗患者发生了重度(3级或4级)的嗜中性白细胞减少症。在这些研究中,首个疗程后重度嗜中性白细胞减少症的发生率分别为1.06和0.53/100患者年,多个疗程后分别是0.97和0.88/100患者年。因此,嗜中性白细胞减少症可以考虑仅为首次疗程的严重不良反应。嗜中性白细胞减少症发生的时间不一。在临床研究中,嗜中性白细胞减少症与观察到的严重感染增长无关,大部分患者在嗜中性白细胞减少症发生后继续接受其他的利妥昔单抗疗程。
 
血管炎肉芽肿(韦格纳)(GPA)和显微镜下多血管炎(MPA)患者
 
在使用本品/Rituxan治疗的GPA和MPA患者中观察到低丙种球蛋白血症(IgA、IgG或IgM低于正常值下限)。RTX组基线免疫球蛋白水平正常的病人,在6个月时有27%、58%和51%的人IgA、IgG和IgM偏低,而CYC组免疫球蛋白水平偏低的病人比例分别为25%、50%和46%。IgA、IgG和IgM偏低患者的总体感染率或严重感染率没有增加。
 
在本品用于GPA和MPA患者的阳性对照、随机、双盲、多中心、非劣性研究中,利妥昔单抗组(单次给药)24%的患者和环磷酰胺组23%的患者出现CTC3级或更严重的嗜中性白细胞减少症。在利妥昔单抗治疗患者中,嗜中性白细胞减少症与严重感染的发生率增加无关。本品多次给药对于GPA和MPA患者发生嗜中性白细胞减少症的影响尚未在临床试验中研究。
 
国内不良反应
 
初治的弥漫大B细胞性非霍奇金淋巴瘤
 
国内一项多中心、开放、随机、对照的临床研究在63例CD20阳性的初治的弥漫大B细胞性非霍奇金淋巴瘤患者中进行(试验组32例,对照组31例)。试验组为利妥昔单抗+标准CHOP化疗方案,对照组为标准CHOP化疗方案。两组均治疗6个疗程。每个疗程21天。试验组中本品在化疗周期第1天使用,剂量为375mg/m2 BSA,静脉滴注。安全性分析显示,试验组和对照组不良反应发生率分别为51.6%和50.0%,差异无统计学意义。试验组不良反应以白细胞下降最为常见,约25%,其次是寒战和发热,约20%。其他不良反应包括恶心、呕吐、转氨酶升高、脱发、腹部不适、腹痛、皮肤发红(过敏)、病毒性乙肝、呼吸急促、口干、心动过速、胸闷、头晕、牙痛、注射部位反应。其中包括1例严重不良反应,为肝衰竭死亡。该患者有肝炎病史,研究者认为不良事件与化疗有关,与利妥昔单抗无关。4个疗程后,两组实验室检查转变为异常的严重程度(NCICCTC分级)经比较,差异无统计学意义。
 
上市后使用经验
 
非霍奇金淋巴瘤和慢性淋巴细胞性白血病
 
本节中所报告的(罕见、非常罕见)发生率基于估计的市场销售情况以及自发性报告数据。
 
在利妥昔单抗上市后的使用过程中,已经报告了另外一些与静脉输注给药相关的严重病例(见【注意事项】)。
 
作为利妥昔单抗安全性的上市后持续监察部分,已经观察到下列严重不良反应:
 
心血管系统:主要在原先有心脏病史和/或使用有心脏毒性的化疗的患者中观察到心力衰竭、心肌梗塞等严重心脏事件,其中多数伴有输注相关性反应。脉管炎,非常罕见,主要为皮肤脉管炎,如白细胞破碎性脉管炎。
 
呼吸系统:罕见呼吸衰竭/呼吸功能不全和肺浸润参见输注相关反应(见【注意事项】)。除了输注相关的肺疾病,间质性肺疾病(有些致命性后果)也有报道。
 
血液和淋巴系统:有报道与输注相关的急性可逆血小板减少症。
 
皮肤和附件:罕见严重大疱性皮肤反应,包括某些致命的中毒性表皮坏死溶解和史蒂文斯-约翰逊综合征的个案报告。
 
中枢神经系统:有报道可逆性后部脑病综合症(PRES)和可逆性后部白质脑病综合症(RPLS)。体征和症状包括伴或不伴相关高血压的视力障碍、头痛、癫痫和精神状态改变。诊断PRES/RPLS需要由脑显像确认。报告的病例已识别PRES/RPLS的风险因素,包括患者潜在疾病、高血压、免疫抑制剂治疗和/或化疗。罕见伴或不伴周围神经病变的颅神经病变:利妥昔单抗治疗结束后的不同时间,乃至几个月后发生颅脑神经病变的症状和体征,如严重的视力丧失、听力丧失,其他感觉丧失和面瘫。
 
整体:血清疾病样反应,罕有报告。
 
感染和侵染:在接受利妥昔单抗和细胞增殖抑制药化疗的患者中,已报告发生乙型肝炎再激活的病例,包括暴发性肝炎(见【注意事项】)。其它的严重病毒感染,在接受利妥昔单抗的治疗中已有报道,包括新感染、再激活或者感染加重,其中有些为致命性感染。大多数患者是在使用利妥昔单抗的同时联合使用化疗药物,或者作为造血干细胞移植治疗的一部分。这些严重的病毒感染可由疱疹病毒(巨细胞病毒CMV,水痘-带状疱疹病毒和单纯性疱疹病毒),JC病毒(进行性多灶性脑白质病(PML)见【注意事项】)及丙型肝炎病毒等引起。
 
有Kaposi’s肿瘤史的患者使用利妥昔单抗后曾观察到Kaposi’s肿瘤进展。这些病例是在未批准适应症中观察到的,大多数患者都是HIV阳性。
 
胃肠道:在接受利妥昔单抗联合化疗的非霍奇金淋巴瘤患者中,观察到有胃肠穿孔发生,某些情况下甚至导致死亡。
 
类风湿性关节炎(RA),肉芽肿血管炎(韦格纳的)(GPA)和显微镜下多血管炎(MPA)患者
 
作为利妥昔单抗上市后安全性继续监测的一部分,以下事件已在RA患者观察到;
 
在GPA/MPA患者中也预期可能会观察到,即便目前尚未观察到。
 
感染和侵染
 
进行性多灶性脑白质病(PML)和乙型肝炎复发有报道。
 
全身
 
血清病样反应有报道。
 
皮肤和皮下组织疾病
 
有报道非常罕见的某些致命后果的中毒性表皮坏死松解症和史蒂文斯—约翰逊综合征。
 
血液和淋巴系统疾病
 
罕见嗜中性白细胞减少症不良事件,包括严重迟发和持续的嗜中性白细胞减少症,其中某些与致命性感染有关。
 
神经系统
 
报告了可逆性后部脑病综合征(PRES)/可逆性后部白质脑病综合征(RPLS)病例。体征和症状包括视力障碍、头痛、癫痫发作和精神状态改变,伴有或不伴有高血压。PRES/RPLS需要通过脑成像确诊。报告的病例中,存在公认的PRES/RPLS危险因素,包括高血压、免疫抑制治疗和/或其他合并治疗。
 
全身性疾病和给药部位各种反应
 
有报告某些致死的严重输注相关反应(见【临床试验】)。
 
实验室异常
 
非霍奇金淋巴瘤
 
血液与淋巴系统:
 
中性粒细胞减少症:最后一次输注利妥昔单抗以后四个星期后,罕见中性粒细胞减少症。
 
上市后研究:
 
在患有华氏巨球蛋白血症的病人中进行的利妥昔单抗上市后研究中,开始治疗后观察到了血清IgM水平的一过性升高,这可能与血粘度过高和相关症状有关。一过性升高的IgM水平通常可在4个月内恢复到基线水平。
 
 
【禁忌】
非霍奇金淋巴瘤患者
 
已知对本药的任何辅料和鼠蛋白过敏的患者禁用利妥昔单抗。
 
类风湿性关节炎患者
 
对处方中活性成分或任何辅料过敏者禁用。
 
严重活动性感染或免疫应答严重损害(如低gamma球蛋白血症, CD4或CD8细胞计数严重下降) 的患者不应使用利妥昔单抗治疗(见【注意事项】 )。
 
同样, 严重心衰(NYHA分类IV) 患者不应使用利妥昔单抗治疗。
 
妊娠期间禁止利妥昔单抗与甲氨蝶呤联合用药。
 
 
【注意事项】
为了提高生物医药产品的可追溯性,应在患者病历中清楚记录(或列出)所用药品的商品名。
 
非霍奇金淋巴瘤患者和慢性淋巴细胞性白血病患者
 
输注相关反应
 
利妥昔单抗可以引起输注反应,可能与细胞因子和/或其它化学介质的释放有关。
 
在临床上,可能无法区别严重的输注反应与过敏反应或细胞因子释放综合征。
 
利妥昔单抗的输注相关反应
 
在上市后的使用中,曾有报道致命的严重输注反应。严重输注反应通常出现在利妥昔单抗输注开始后的30分钟-2个小时之内,其特征为肺部事件的发生,在某些病例中除了出现发热、畏寒、寒战、低血压、风疹、血管神经性水肿以及其它症状以外,还可能发生肿瘤的快速溶解以及肿瘤溶解综合征症状(见【不良反应】)。具有高肿瘤负荷或者外周血恶性细胞数目较高(>25×109/L)的患者,例如CLL和套细胞淋巴瘤患者,发生严重的输注反应的风险可能更大。在中止输注以后,这些症状一般都是可以逆转的。建议采用苯海拉明和对乙酰氨基酚对输注症状进行治疗。
 
此外,还可以采用支气管扩张剂或者静注生理盐水进行治疗。在大部分病例中,当症状完全缓解以后,可以减慢50%的速度重新开始输注治疗(例如从100mg/h降低到50mg/h)。大部分发生非致命性输注反应的患者都能完成整个疗程的利妥昔单抗治疗。症状和体征完全缓解后,患者继续接受治疗很少再次出现严重输注相关反应。
 
外周血恶性肿瘤细胞数目高(>25×109/L)或肿瘤负荷较高的患者,如CLL和套细胞淋巴瘤患者,发生严重输注相关反应的风险相对较高,应特别谨慎处置。首次进行输注时应对患者进行密切观察。该类患者首次输注时应考虑是否需减慢输注速度,或者在第一个治疗周期中将一次给药剂量分为两份,在两天内完成给药。如果淋巴细胞数目仍然大于25×109/L,则在后续的治疗周期中仍应按此方式给药。
 
超敏反应/速发过敏性反应
 
已有报道静脉给予患者蛋白质后发生速发过敏反应和其他超敏反应。发生利妥昔单抗相关的超敏反应时,应当立即使用肾上腺素、抗组胺药和糖皮质激素。
 
肺部事件
 
肺部事件包括组织缺氧、肺浸润和急性呼吸衰竭。其中有些事件可能继发于严重的支气管痉挛和呼吸困难。在某些病例中,症状可能随着时间的推移而加重,在另外一些病例中,初期有所改善以后,随之而来的是临床状况的恶化。因此,对于发生肺部事件或者其它严重输注症状的患者应该密切监视,直到其症状完全缓解为止。具有肺功能不全或者肺部肿瘤浸润病史的患者愈后不良的风险较大,医生在治疗中应该倍加小心。在胸部X-光片上可以观察到,发生急性呼吸衰竭时,可能伴发肺间质浸润性病变或者水肿。此症状一般出现在第一次输注开始后的1或2个小时之内。对于发生严重肺部事件的患者应该立即中止输注(见【用法用量】),并且对其进行积极的对症治疗。
 
快速的肿瘤溶解
 
利妥昔单抗可以介导良性和恶性CD20阳性细胞发生快速溶解。有报道在外周血恶性淋巴细胞数目高的患者中观察到与肿瘤溶解综合征(TLS)相一致的体征和症状(例如高尿酸血症、高钾血症、低钙血症、高磷酸酯酶血症、急性肾衰竭、LDH水平升高)。对于高危患者(例如:高肿瘤负荷或外周血恶性细胞数目高(>25×109/L)的患者,例如CLL和套细胞淋巴瘤患者),应该考虑到TLS的预防问题。采用利妥昔单抗后,应该对这些患者进行密切的和适当的实验室监测。对于发生快速肿瘤溶解体征和症状的患者,应该给予适当的医学治疗。在部分病例中,对体征和症状进行治疗并且完全缓解以后,在同时采用TLS预防治疗的情况下,可以继续给予利妥昔单抗治疗。
 
应该在复苏设备齐全且即时可用的环境中,而且在经验丰富的肿瘤学/血液学医生的密切监视下对患者进行利妥昔单抗输注治疗。
 
心血管
 
因为在利妥昔单抗输注过程中可能会发生低血压,所以在进行利妥昔单抗输注之前12小时以及输注过程中,应该考虑停用抗高血压药物。在采用利妥昔单抗治疗的患者中,曾经发生过心绞痛或者心律失常等事件,例如心房扑动和纤颤,心力衰竭或心肌梗死。因此,对于具有心脏病史的患者应该进行密切的监测。
 
血细胞计数检测
 
虽然利妥昔单抗在单一治疗中不具有骨髓抑制性,但是在考虑将利妥昔单抗用于嗜20中性粒细胞计数<1.5×109/L和/或血小板计数<75×109/L的患者的治疗时,应该慎重,因为在此类患者中积累的临床经验有限。利妥昔单抗已经被应用于自体骨髓移植和其他可能具有骨髓功能减弱风险的人群中,并没有产生骨髓毒性。
 
在采用利妥昔单抗作为单一治疗的过程中,应该考虑到定期检查全血细胞计数,包括血小板计数在内的必要性。将利妥昔单抗与CHOP或CVP化疗相结合时,应该根据医疗实践的常规,定期进行全血细胞计数检查。
 
感染
 
利妥昔单抗不得用于治疗同时患有严重活动性感染的患者。
 
乙型肝炎病毒感染
 
在接受利妥昔单抗的研究对象中,一些病例报告了包括暴发型肝炎在内的乙型肝炎病毒(HBV)再激活(有些情况是致命的),尽管大部分研究对象同时还暴露于细胞毒化疗。潜在的疾病状态和细胞毒化疗与报告事件混杂在一起。
 
应在开始利妥昔单抗治疗前对所有患者根据当地指南进行乙肝病毒(HBV)的筛查,至少应包括乙肝表面抗原(HBsAg)和乙肝核心抗体(HBcAb)指标,也可通过其他适当的标记物加以补充检测。不应对处于活动性乙肝的患者使用利妥昔单抗进行治疗。对于乙肝病毒血清学检测阳性的患者,在开始接受治疗前应咨询肝病专科医生的意见,同时应对其开展监测并遵循当地医疗标准进行处理,以预防乙肝病毒再激活的发生。
 
进行性多发性脑白质病
 
在临床应用中,利妥昔单抗用于非霍奇金淋巴瘤患者和慢性淋巴细胞性白血病患者的治疗时发生进行性多发性脑白质病(PML)(见【不良反应】)。大多数患者是在使用化疗药物的同时联合使用利妥昔单抗,或作为造血干细胞移植过程中的治疗。故医生在治疗非霍奇金淋巴瘤患者和慢性淋巴细胞性白血病患者时,对报告有神经学症状的患者鉴别诊断时应考虑到PML,视临床需要咨询神经科医生。
 
皮肤反应
 
严重皮肤反应如中毒性表皮坏死松解症和史蒂文斯-约翰逊综合症,某些致命的结果有报道(见【上市后使用经验】)。若出现疑似与利妥昔单抗有关的此类事件发生,治疗应永久停止。
 
免疫接种
 
还没有对采用利妥昔单抗治疗以后,免疫接种活病毒疫苗的安全性进行过研究。不建议使用活病毒疫苗进行接种。
 
使用利妥昔单抗治疗的患者可以接受非活疫苗的接种,但对非活疫苗的应答率可能会下降。在一项非随机临床研究中,接受利妥昔单抗单药治疗的复发低度恶性NHL患者与未接受治疗的对照组健康志愿者相比,对使用破伤风回忆抗原和钥孔戚血蓝素(KLH)新抗原进行的免疫接种的应答率较低,分别为16%vs81%和4%vs76%(按抗体滴度提高2倍以上进行评估)。
 
患者在治疗前对多种抗原(肺炎链球菌、A型流感、腮腺炎、风疹和水痘)产生的抗体滴度均值在使用利妥昔单抗治疗后至少能维持6个月。
 
类风湿性关节炎(RA)、血管炎肉芽肿(韦格纳)(GPA)和显微镜下多血管炎(MPA)
 
除了类风湿性关节炎、血管炎肉芽肿(韦格纳)(GPA)和显微镜下多血管炎(MPA),利妥昔单抗用于治疗自身免疫疾病的有效性和安全性尚未明确。
 
输注相关的反应
 
利妥昔单抗相关的输注反应,可能与细胞因子和/或其它化学介质释放有关。每次输注利妥昔单抗前应预先使用解热镇痛药和抗组胺药。对于RA患者,为减少输注相关反应的频率和严重性,每次输注利妥昔单抗前应该预先使用糖皮质激素。
 
对于RA患者,大部分临床试验中所报告的输注相关反应都为轻度至中度。上市后使用中,有报告了致死的严重输注相关反应(见【不良反应】)。对既往有心脏疾病和先前有心肺不良反应的患者进行密切监控。最常见的症状包括头痛、瘙痒、咽喉刺激、面红、皮疹、荨麻疹、高血压和发热。一般而言,任何治疗周期中,第一次输注时输注相关反应的发生率高于第二次输注。与首次输注相比,随后给予利妥昔单抗,患者能更好的耐受。少于1%的患者会出现严重输注相关反应,其中大部分发生在首个治疗周期的第一次输注期间(见【不良反应】)。当减慢或中断利妥昔单抗输注时或予以退热药、抗组胺药所报告的反应一般可消退,个别病例如需要可给予吸氧、静脉注射盐水溶液或支气管扩张药和皮质类固醇。根据输注相关反应的严重程度和所需的干预治疗,暂时或永久停止利妥昔单抗的治疗。大多数情况下,当症状和体征完全消退后可通过降低50%输注速率(如从100mg/h降低至50mg/h)继续进行输注。
 
临床试验中GPA和MPA患者的输注相关反应,与在RA患者中观察到的相近(见【不良反应】)。对于GPA和MPA患者,利妥昔单抗联合高剂量糖皮质激素治疗,可能减少这类事件的发生率和严重程度。
 
超敏反应/速发过敏性反应
 
已报道患者静脉给予蛋白质开始、期间和之后发生了速发过敏反应和其它超敏反应。
 
应准备用于治疗超敏反应的药物(如肾上腺素、抗组胺药和皮质类固醇)以便迅速用于利妥昔单抗输注期间发生的过敏反应事件。
 
心血管
 
利妥昔单抗输注期间可能发生低血压,因此在利妥昔单抗输注的12小时里不应使用降压药。
 
患者使用利妥昔单抗可出现原有的缺血性心脏病加重并引起诸如心绞痛、心肌梗死、房颤、室颤和心房扑动症状。因此,有心脏病史的患者在开始使用利妥昔单抗治疗前应考虑由输注反应引起的心血管并发症的风险,并对这样的患者进行密切监察(见上述输注相关反应)。
 
感染
 
基于利妥昔单抗治疗作用的机制和知识,B细胞在维持正常的免疫反应中发挥重要的作用,使用利妥昔单抗治疗可能增加感染的风险(见【药理毒理】)。活动性感染或免疫应答严重损害(如CD4或CD8细胞计数严重下降)的患者不应使用利妥昔单抗。有复发性或慢性感染史、或有易引起严重感染的基础病的患者应慎用利妥昔单抗(见【不良反应】)。使用利妥昔单抗治疗后发生感染的患者应立即进行研究,并进行适当的治疗。
 
乙型肝炎病毒感染
 
在接受利妥昔单抗治疗的RA、GPA和MPA患者中,已报道有乙型肝炎复发的病例,包括一些致命结果。应在开始利妥昔单抗治疗前对所有患者根据当地指南进行乙肝病毒(HBV)的筛查,至少应包括乙肝表面抗原(HBsAg)和乙肝核心抗体(HBcAb)指标,也可通过其他适当的标记物加以补充检测。不应对处于活动性乙肝的患者使用利妥昔单抗进行治疗。对于乙肝病毒血清学检测阳性的患者,在开始接受治疗前应咨询肝病专科医生的意见,同时应对其开展监测并遵循当地医疗标准进行处理,以预防乙肝病毒再激活的发生。
 
皮肤反应
 
严重的皮肤反应,如中毒性表皮坏死松解症和史蒂文斯-约翰逊综合征,某些致命的结果有报道(见【上市后使用经验】)。若出现疑似与利妥昔单抗有关的此类事件发生,治疗应永久停止。
 
进行性多灶性脑白质病
 
利妥昔单抗应用于自身免疫疾病包括类风湿性关节炎时,有报道出现严重的进行性多灶性脑白质病(PML)。所报道的病例中有几例,但非全部具有潜在的与PML有关的危险因素,包括潜在的疾病和接受长期的免疫抑制治疗或化疗。在未经利妥昔单抗治疗的自身免疫疾病患者中也有PML发生的报道。医生在治疗自身免疫疾病患者时,对报告有神经学症状的患者鉴别诊断时应考虑到PML,视临床需要咨询神经科医生。
 
免疫
 
对利妥昔单抗治疗后免疫接种活病毒疫苗的安全性尚未研究。对于使用利妥昔单抗或者外周B细胞衰竭的患者,不建议使用活病毒疫苗进行接种。使用利妥昔单抗治疗的患者可以接受非活疫苗的接种,但对非活疫苗的应答率可能会下降。
 
对于RA患者,在使用利妥昔单抗治疗前,医生应对患者的免疫状况进行审查,并遵守现行版免疫指导原则。应在第一次给药利妥昔单抗前至少4周进行免疫接种。在一项随机临床研究中,接受利妥昔单抗联合甲氨蝶呤治疗的类风湿性关节炎患者与只接受甲氨蝶呤治疗的类风湿性关节炎患者相比,对破伤风回忆抗原的应答率相近(39%vs42%),对肺炎球菌多糖疫苗的应答率(对至少两个肺炎球菌抗体血清亚型的应答率为43%vs82%)和KLH新抗原的应答率(34%vs80%)较低,患者在接受了首剂利妥昔单抗治疗后至少6个月被接种了这些疫苗。如果患者需要在接受利妥昔单抗治疗时接种非活疫苗,那么接种必须在下一个疗程的利妥昔单抗治疗开始至少4周前完成。
 
从总体使用经验上看,RA患者中,在使用利妥昔单抗重复治疗超过一年以后,对肺炎链球菌、流感、腮腺炎、风疹、水痘和破伤风毒素具有阳性抗体滴度的患者比例与基线期的患者比例基本相近。
 
甲氨蝶呤(MTX)初始治疗的RA患者
 
由于良好的利益-风险关系尚未确立,利妥昔单抗不建议用于甲氨蝶呤初始治疗的患者。
 
不相容性:
 
未观察到利妥昔单抗与聚氯乙烯或聚乙烯袋或输液器之间的不相容性。
 
对驾驶和操作机器能力的影响:
 
未知利妥昔单抗是否损害驾驶和操作机器的能力,尽管药理学特性和迄今为止报告的不良反应中没有显示上述的不良影响。为了避免输注反应预先给药(抗组胺药),应牢记这些输注反应的治疗。输注反应后,状态稳定后患者方可驾驶或操作机器。
 
 
【药物相互作用】
目前, 有关利妥昔单抗与其他药物可能发生的相互作用的资料十分有限。
 
慢性淋巴细胞性白血病患者合用利妥昔单抗和氟达拉滨或环磷酰胺时, 利妥昔单抗未显示对氟达拉滨或环磷酰胺的药代动力产生影响; 而且, 氟达拉滨和环磷酰胺也不会对利妥昔单抗的药代动力学产生明显的影响。
 
类风湿性关节炎患者合用利妥昔单抗和甲氨蝶呤时, 利妥昔单抗的药代动力学不会受到甲氨蝶呤的影响。
 
具有人抗鼠抗体( HAMA) 或人抗嵌合抗体( HACA) 效价的患者在使用其它诊断或治疗性单克隆抗体治疗时可能发生过敏或超敏反应。
在类风湿性关节炎临床试验中, 有373例接受利妥昔单抗治疗的患者使用其他缓解疾病的抗风湿性药物( DMARD) 进行了后续治疗, 其中240人接受了生物类DMARD的治疗。 患者在接受利妥昔单抗治疗时( 在接受生物类DMARD的治疗前),严重感染的发生率为6.1/100人年, 而接受过生物类DMARD治疗后的严重感染的发生率为4.9/100人年。
 
 
【包装】
100mg/10ml: 1 瓶/盒
 
 
【贮藏】
 
在2~8℃保存。
 
【批准文号】
国药准字S20190021
 
 
【生产企业】
上海复宏汉霖生物制药有限公司
漢霖生技
 

用药指导 新药研发 中药养生 用药百科 不良反应

【医保类型】医保乙类
利妥昔单抗注射液
【药品名称】
通用名:利妥昔单抗注射液
 
商品名:汉利康
 
 
【成份】
本品主要活性成分为利妥昔单抗
 
辅料:枸橼酸钠、聚山梨酯80、氯化钠、盐酸(37%)和注射用水
 
 
【适应症】
本品适用于:
 
复发或耐药的滤泡性中央型淋巴瘤(国际工作分类B、 C和D亚型的B细胞非霍奇金淋巴瘤) 的治疗。
 
先前未经治疗的CD20阳性III-IV期滤泡性非霍奇金淋巴瘤, 患者应与化疗联合使用。
 
CD20阳性弥漫大B细胞性非霍奇金淋巴瘤(DLBCL)应与标准CHOP化疗(环磷酰胺、阿霉素、 长春新碱、 强的松) 8个周期联合治疗。
 
 
【规格】
100mg/10ml/瓶
 
 
【用法用量】
用法和使用说明
 
在无菌条件下抽取所需剂量的利妥昔单抗,置于无菌无致热原的含0.9%生理盐水或5%葡萄糖溶液的输液袋中,稀释到利妥昔单抗的浓度为1mg/ml。轻柔的颠倒注射袋使溶液混合并避免产生泡沫。由于本品不含抗微生物的防腐剂或抑菌制剂,必须检查无菌技术。静脉使用前应观察注射液有无微粒或变色。
 
利妥昔单抗稀释后通过独立的不与其他药物混用的输液管静脉滴注,适用于不卧床患者的治疗。
 
利妥昔单抗的治疗应在具有完备复苏设备的病区内进行,并在有经验的肿瘤医师或血液科医师的直接监督下进行。对出现呼吸系统症状或低血压的患者至少监护24小时。
 
每名患者均应被严密监护,监测是否发生细胞因子释放综合征(见*【注意事项】 *)。对出现严重反应的患者,特别是有严重呼吸困难,支气管痉挛和低氧血症的患者应立即停止滴注。还应该评估患者是否出现肿瘤溶解综合征,例如可以进行适当的实验室检查。预先存在肺功能不全或肿瘤肺浸润的患者必须进行胸部X线检查。所有的症状消失和实验室检查恢复正常后才能继续滴注,此时滴注速度不能超过原滴注速度的一半。如再次发生相同的严重不良反应,应考虑停药。
 
利妥昔单抗绝不能未稀释就静脉滴注,制备好的注射液也不能用于静脉推注。
 
滤泡性非霍奇金淋巴瘤
 
每次滴注利妥昔单抗前应预先使用解热镇痛药(例如扑热息痛)和抗组胺药(例如苯海拉明)。
 
还应该预先使用糖皮质激素,尤其如果所使用的治疗方案不包括皮质激素。
 
初始治疗
 
作为成年病人的单一治疗药,推荐剂量为375mg/m2 BSA(体表面积),静脉给入,每周一次, 22天的疗程内共给药4次。
 
本品联合化疗用于初治滤泡性淋巴瘤患者的推荐剂量为:每疗程375mg/m2 BSA,使用8个疗程。
 
每次先静脉输注化疗方案中的糖皮质激素,然后在每疗程的第1天给药。
 
复发后的再治疗
 
首次治疗后复发的患者,再治疗的剂量是375mg/m2 BSA,静脉滴注4周,每周一次(参见【临床试验】, 每周1次,连续4周)。
 
弥漫大 B 细胞性非霍奇金淋巴瘤
 
每次滴注利妥昔单抗前应预先使用解热镇痛药(例如扑热息痛) 和抗组胺药(例如苯海拉明)。
 
还应该预先使用糖皮质激素, 尤其如果所使用的治疗方案不包括皮质激素。
 
利妥昔单抗应与CHOP化疗联合使用。 推荐剂量为375mg/m2 BSA, 每个化疗周期的第一天使用。 化疗的其它组分应在利妥昔单抗应用后使用。
 
初次滴注
 
推荐起始滴注速度为50mg/h; 最初60分钟过后, 可每30分钟增加50mg/h,直至最大速度400mg/h。
 
以后的滴注
 
利妥昔单抗滴注的开始速度可为100mg/h, 每30分钟增加100mg/h, 直至最大速度400mg/h。
 
治疗期间的剂量调整
 
不推荐利妥昔单抗减量使用。 利妥昔单抗与标准化疗合用时,标准化疗药剂量可以减少。
 
 
【不良反应】
国外不良反应
 
血液肿瘤临床试验经验
 
利妥昔单抗单药或与化疗联用的不良反应(ADRs)发生率见下表,数据来源于临床试验。包括单组研究的不良反应或至少一个主要随机临床试验中试验组与对照组相比发生率至少差2%的不良反应。根据任一主要临床试验中发生率最高的不良反应对其进行合理分类,详见下表。各组不良反应按照严重程度降序排列。发生率定义为:很常见,≥1/10;常见,≥1/100~<1/10;不常见,≥1/1000~<1/100。
 
利妥昔单抗单药治疗/维持治疗
 
下表1的不良反应来自于多个利妥昔单抗单组研究,包括356例低度恶性或滤泡型淋巴瘤患者,接受每周一次利妥昔单抗单药治疗或再治疗(见【临床试验】)。表格还包括了671例滤泡性淋巴瘤患者接受利妥昔单抗维持治疗的数据,患者接受R-CHOP、R-CVP或R-FCM方案诱导治疗,缓解后继续为期2年的利妥昔单抗维持治疗(见【临床试验】)。
 
单药治疗后12个月或利妥昔单抗维持治疗后1个月的不良反应都进行报告。
 
表1.临床试验中,低度或滤泡型淋巴瘤患者接受利妥昔单抗单药治疗(N=356)或利妥昔单抗维持治疗(N=671)的不良反应概况
 
 
 
 
各项发生率的计算是基于所有等级的不良反应(从轻度至重度),但标记“+”项目的发生率仅包括重度反应(≥3度NCI常见毒性评价标准)。仅报告各临床试验中发生率最高的不良反应。
 
利妥昔单抗联合化疗用于NHL和CLL
 
下表2所列不良反应来自于对照的临床试验中的利妥昔单抗治疗组,是在利妥昔单抗单药治疗/维持治疗所观察到的不良反应以外的和/或更高发生率的不良反应:202例接受R-CHOP方案治疗的DLBLC患者,234和162例分别接受R-CHOP方案和R-CVP方案治疗的滤泡型淋巴瘤患者,以及397例先前未经治疗的CLL患者和274例复发/难治性CLL患者,这些患者接受了利妥昔单抗联合氟达拉滨和环磷酰胺(RFC)的治疗(见【临床试验】)。
 
表2接受R-CHOP方案治疗的DLBCL患者(N=202)和滤泡型淋巴瘤患者(N=234)、接受R-CVP方案治疗的滤泡型淋巴瘤患者(N=162)以及接受R-FC方案治疗的先前未经治疗的CLL患者(N=397)或复发/难治性CLL患者(N=274)的严重不良反应概要
 
 
包括原发性和复发性感染,发生率统计自采用R-FC方案治疗的复发/难治性CLL患者
 
仅统计严重不良反应(定义为≥3度NCI常见毒性标准)
 
仅报告在各临床试验中发生率最高的不良反应
 
迁延性的和/或延迟发作的嗜中性白细胞减少症发生于先前未经治疗的或复发的/难治性的慢性淋巴细胞白血病患者一个R-FC疗程结束后。
利妥昔单抗组与对照组相比不良反应发生率相似(组间差异小于<2%)或者更低的上报不良事件:血液学毒性、中性粒细胞减少所致的感染、泌尿道感染、感染性休克、肺部二次感染、移植物感染、葡萄球菌性败血病、肺部感染、鼻溢、肺水肿、心力衰竭、感觉障碍、静脉血栓形成、粘膜炎症、感冒样症状、下肢水肿、射血分数异常、发热、身体一般状况恶化、情绪低落、多器官衰竭、下肢深静脉血栓形成、血培养阳性、糖尿病控制不佳。
 
利妥昔单抗联合其他化疗方案(如:MCP、CHVP-IFN)的安全性与在同等患者人群中使用利妥昔单抗联合CVP、CHOP或FC的安全性具有可比性。
 
部分严重不良反应的详细信息输注相关反应
 
单药治疗-4周治疗
 
在临床试验中有超过50%的患者报道了输注相关反应的体征和症状,并主要在首次输注时发生。低血压、发热、畏寒、寒战、荨麻疹、支气管痉挛、舌或喉部肿胀感(血管性水肿)、恶心、疲乏、头痛、瘙痒、呼吸困难、鼻炎、呕吐、颜面潮红和病变部位疼痛等与利妥昔单抗输注有关,属输注相关综合征。
 
联合治疗(NHL采用R-CVP方案;DLBCL采用R-CHOP方案;CLL采用R-FC方案)
 
在接受利妥昔单抗联合化疗药物治疗期间,12%的患者在第一个疗程出现了严重输注相关反应,之后的疗程中输注相关反应发生率明显降低,至第八疗程时,发生率低于1%。其他报告的反应有消化不良、皮疹、高血压、心动过速、肿瘤溶解综合征。个别病例还报告了心肌梗死、房颤、肺水肿和急性可逆性血小板减少症。
 
在90分钟输注速率下的联合治疗(f-NHL采用R-CVP方案;DLBCL采用RCHOP方案)
 
在首次标准利妥昔单抗输注耐受良好的患者中进行的一项90分钟利妥昔单抗输注安全性特征的研究(U4391g)中,363例评估患者中,90分钟输注利妥昔单抗2个周期后一天内和/或一天后3-4级输注相关反应的发生率是1.1%(95%CI[0.3%,2.8%])。90分钟输注速率时任何周期(2-8周期)的3-4级输注相关反应的发生率是2.8%(95%CI[1.3%,5.0%])。未观察到严重致死的输注相关反应。
 
感染
 
单药治疗-4周治疗
 
利妥昔单抗导致了70%-80%的患者B细胞耗竭,仅少数患者伴有血浆免疫球蛋白的降低。不考虑是否存在因果关系,356例患者中30.3%发生细菌性感染、病毒性感染、真菌性感染以及病因不明的感染。3.9%的患者发生严重感染事件(3/4度),包括败血症。
 
2年的维持治疗(NHL)
 
利妥昔单抗治疗观察到整体较高频率的感染,包括3-4级感染。在2年的维持治疗期间无蓄积的感染毒性。
 
来自临床试验的数据包括非霍奇金淋巴瘤患者发生致命的进行性多发性脑白质病,发生于疾病进展和重复治疗后(见【注意事项】)。
 
联合治疗(NHL采用R-CVP方案;DLBCL采用R-CHOP方案;CLL采用R-FC方案)
 
未观察到感染或侵染频率的增长。最常见感染是上呼吸道感染,R-CVP组发生率为12.3%,CVP组为16.4%。R-CVP治疗组严重感染的发生率为4.3%,CVP组为4.4%。未报告危及生命的感染。
 
在R-CHOP研究中,R-CHOP治疗组2-4度感染的总发生率为45.5%,CHOP组为42.3%。R-CHOP组的2-4度真菌感染发生率更高(R-CHOP组4.5%vsCHOP组的2.6%);而该差异是由于治疗期间局部念珠菌感染发生率更高。R-CHOP组2-4度带状疱疹的发生率(4.5%)高于CHOP组(1.5%)。患者发生2-4度感染和/或发热性中性粒细胞减少症的比例分别为R-CHOP组55.4%和CHOP组51.5%。
 
在CLL患者中,3度或4度乙型肝炎(原发性和复发性)的发生率在采用R-FC方案和FC方案的患者中分别为2%和0%。
 
血液学事件 单药治疗-4周治疗 4.2%的患者中观察到严重(3和4度)嗜中性白细胞减少症,1.1%的患者中观察到严重的贫血,1.7%的患者中观察到严重的血小板减小症。
 
2年的维持治疗(NHL)
 
利妥昔单抗组3-4度白细胞减少症(观察组2%vs利妥昔单抗组5%)和中性粒细胞减少症(观察组4%vs利妥昔单抗组10%)的发生率高于观察组。利妥昔单抗组3-4度血小板减少症的发生率较低(观察组1%vs利妥昔单抗组<1%)。在接受利妥昔单抗诱导治疗结束后B细胞恢复患者中近一半的患者B细胞水平恢复至正常水平需要12个月或更多时间。
 
联合治疗(NHL采用R-CVP方案;DLBCL采用R-CHOP方案;CLL采用R-FC方案)
 
在利妥昔单抗联合化疗研究的疗程中,与单独化疗方案相比,3/4度白细胞减少症(R-CHOP组88%,CHOP组79%,R-FC组23%,FC组12%),嗜中性白细胞减少症(在先前未经治疗的慢性淋巴细胞白血病中R-CVP组24%,CVP组14%,R-CHOP组97%,CHOP组88%,R-FC组30%,FC组19%)的报告频率较高。然而,接受利妥昔单抗联合化疗的患者中,嗜中性白细胞减少症较高的发生率与感染和侵染的高发率无关。在先前未经治疗的和复发的/难治性的慢性淋巴细胞白血病进行的研究表明,某些情况下在利妥昔单抗联合FC组中,嗜中性白细胞减少症持续时间延长,或伴有治疗后延迟发作。
 
3-4度贫血和血小板减少在不同治疗组之间无相关差异。在CLL一线治疗的临床研究中,分别有4%的R-FC组患者和7%的FC组患者报告了3/4度贫血;分别有7%的RFC组患者和10%的FC组患者报告了3/4度血小板减少症。在复发/难治性CLL的临床研究中,R-FC组3/4度贫血不良事件的发生率为12%,FC组为13%;R-FC组3/4度血小板减少症不良事件的发生率为11%,FC组为9%。
 
心血管事件
 
单药治疗-4周治疗
 
治疗期间,18.8%患者出现了心血管事件。低血压和高血压为最常见事件。在利妥昔单抗输注过程中,报告了3或4度心律失常(包括室性和室上性心动过速)和心绞痛。
 
2年的维持治疗(NHL)
 
两组3-4度心脏疾病发生率基本一致。观察组中<1%的患者和利妥昔单抗组3%的患者发生下列作为严重不良事件报告的心脏疾病:房颤(1%)、心肌梗死(1%)、左心室衰竭(<1%)、心肌缺血(<1%)。
 
联合治疗(NHL采用R-CVP方案;DLBCL采用R-CHOP方案;CLL采用R-FC方案)
 
R-CHOP试验中,R-CHOP组(6.9%的患者)3-4度心律失常发生率高于CHOP组(1.5%的患者),尤其是室上性心律失常(如:心动过速和房扑/颤)。所有这些心律失常或者出现于滴注利妥昔单抗时,或者与机体易感状态有关,例如:发热、感染、急性心肌梗死或以前有呼吸系统和心血管疾病等(见【注意事项】)。其他的3和4度心脏不良事件(如:心脏衰竭、心肌病变和冠状动脉病变表现)在RCHOP和CHOP组间没有观察到差异。
 
在CLL患者中,3度或4度心脏疾病的总发生率较低(一线治疗临床研究:R-FC组为4%,FC组为3%;复发/难治性临床研究:R-FC组为4%,FC组为4%)。
 
IgG水平
 
2年的维持治疗(NHL)
 
诱导治疗后,对照组和利妥昔单抗组的中位IgG水平都低于正常范围的下限(<7g/L)。之后,对照组的中位IgG水平增加至正常范围下限值以上,但在利妥昔单抗治疗期间保持不变。整个2年治疗期间,IgG水平低于正常范围下限的患者比例利妥昔单抗组约为60%,而对照组下降(2年后为36%)。
 
神经系统不良反应
 
联合治疗(NHL采用R-CVP方案;DLBCL采用R-CHOP方案;CLL采用R-FC方案)
 
治疗期间,第一个疗程时R-CHOP组具有心血管疾病危险因素的2%患者出现了血栓栓塞性脑血管疾病。其他血栓栓塞性疾病的发生率在两个治疗组间没有差别。
 
CHOP组中1.5%的患者出现了脑血管事件,都发生在随访阶段。
 
在CLL患者中,3度或4度神经系统疾病的总发生率较低(一线治疗临床研究:R-FC组为4%,FC组为4%;复发/难治性临床研究:R-FC组为3%,FC组为3%)。
 
特殊人群
 
单药治疗-4周治疗
 
老年患者(≥65岁)
 
老年患者与较年轻患者任何不良反应(88.3%与92.0%)以及3度和4度不良反应(16.0%与18.1%)的发生率相似。
 
联合治疗
 
老年患者(≥65岁)
 
对于先前未经治疗的CLL患者和复发/难治性CLL患者而言,老年患者(≥65岁)发生3/4度血液和淋巴不良事件的发生率高于较年轻患者。
 
高肿瘤负荷
 
高肿瘤负荷患者比那些无高肿瘤负荷患者具有更高的3和4度不良反应发生率(25.6%vs15.4%)。在两个组中,任何不良反应的发生率都类似(92.3%vs89.2%)。
 
复发后再治疗
 
再治疗与初次治疗任何不良反应(95.0%vs89.7%)以及3和4度不良反应(13.3%vs14.8%)的发生率相似。
 
类风湿性关节炎(RA)临床试验的经验
 
利妥昔单抗治疗中度至重度类风湿性关节炎患者时的安全性资料如下。在所有暴露人群中,超过3000例患者接受了至少1个周期的治疗,并接受了6个月至5年以上的随访,总暴露水平相当于7198患者年,约2300例患者在随访期间接受了2个或以上周期的治疗。
 
表3中列出的不良反应基于4个多中心、安慰剂对照的类风湿性关节炎的临床研究的相关数据。在上述研究中,接受利妥昔单抗治疗的患者群都不同,包括未使用甲氨蝶呤治疗的早期活动期类风湿患者,甲氨蝶呤疗效不足的患者,以及对抗肿瘤坏死因子疗效不足患者。
 
患者接受2×1000mg或者2×500mg利妥昔单抗(两次给药间隔2周)和甲氨蝶呤(10-25mg/周)治疗。表3列出了所有剂量组中发生率超过2%且与对照组差异超过2%的所有的不良反应。表3及其相关注脚中的发生率的分类定义为:非常常见(发生率≥1/10)、常见(≥1/100到<1/10)和不常见(≥1/1,000到<1/100)。
 
表3.临床试验对照期中类风湿性关节炎患者报告的不良反应概况
 
 
 
 
†表中包含了所有利妥昔单抗组和安慰剂组间发生率差异≥2%的不良事件。
 
*此外,不常见但有显著医学意义的输注相关反应包括:全身水肿、支气管痉挛、喘鸣、喉水肿、血管神经性水肿、全身瘙痒、过敏反应、过敏样反应。
 
所有暴露人群的安全性资料与临床试验对照期间的安全性资料一致,没有发现新的不良反应报告。
 
多疗程治疗
 
多疗程治疗时观察到的不良反应特征与首次用药后观察到的相似。在此后的治疗周期中,由于在前6个月内较常见的输注相关反应及类风湿关节炎加重和感染的减少,安全性有所改善。
 
有关药物不良反应的进一步信息:
 
输注相关反应
 
临床试验中,接受利妥昔单抗治疗后最常见的不良反应是输注相关反应。3095例利妥昔单抗治疗患者中,有1077例(35%)患者出现至少1件输注相关反应。大部分输注相关反应是CTC1级或2级事件。在临床研究中,各剂量利妥昔单抗输注时出现严重输注相关反应的RA患者不到1%(14/3095例患者)。临床研究中没有CTC4级输注相关反应事件或输注相关反应致死事件发生(见上市后使用经验)。CTC3级事件和造成患者退出的输注相关反应事件百分比随着治疗周期的增加而递减,第3个治疗周期后,这些事件较少见。
 
3095例病人在首次使用利妥昔单抗治疗后,其中720例病人(23%)观察到了急性输液反应的症状和体症(恶心、搔痒症、发热、风疹/皮疹、畏寒、热病、寒战、喷嚏、血管神经性水肿、咽喉刺激、咳嗽和支气管痉挛,同时伴有或不伴有与药物治疗相关的低血压或高血压)。治疗前静脉给予糖皮质激素明显降低了这些事件的发生率和严重性(见类风湿性关节炎的【禁忌】【注意事项】)。
 
感染
 
在采用利妥昔单抗治疗的病人中,总感染率约为97/100人年。大部分感染事件是轻度至中度的,主要包括上呼吸道感染和尿道感染。严重感染的发生率约为4/100人年,其中有些是致命性事件。除了表3中列出的不良反应,医学上严重的不良事件还包括肺炎,其发生率是1.9%。
 
恶性肿瘤
 
在临床研究中,采用利妥昔单抗治疗后,恶性肿瘤的发生率为0.8/100人年,在年龄和性别匹配人群的预期范围内。
 
血管炎肉芽肿(韦格纳)(GPA)和显微镜下多血管炎(MPA)临床试验经验
 
在GPA和MPA临床研究中,99位患者使用利妥昔单抗(375mg/m2,每周一次,4周)和糖皮质激素(更多信息见【临床试验】)治疗。
 
表4中所列的不良反应是利妥昔单抗治疗组中所有发生率≥10%的不良事件。表4中的发生频率≥1/10定义为很常见。
 
表4.在6个月的临床研究中采用利妥昔单抗治疗的GPA和MPA患者中非常普通(≥10%)的不良反应的发生率*
 
 
 
 
*研究设计允许患者接受交叉治疗或根据医学判断选择治疗方案。其中每个治疗组有13位,患者在6个月研究期间接受另一种治疗。
 
a利妥昔单抗组最常见的感染,包括上呼吸道感染、尿路感染和带状疱疹。
 
b利妥昔单抗组报道的最常见的输注相关反应是细胞因子释放综合征、颜面潮红、咽喉刺激和震颤。
 
有关药物不良反应的进一步信息:
 
输注相关反应
 
GPA和MPA临床研究中的输注相关反应定义为在安全群体中输注24小时内发生的任何不良事件,并且研究者认为这一事件与输注相关。99位患者采用利妥昔单抗治疗,其中12%至少经历一次输注相关反应。所有的输注相关反应为CTC1级或2级。最常见的输注相关反应,包括细胞因子释放综合征、颜面潮红、咽喉刺激和震颤。利妥昔单抗联合静脉注射糖皮质激素,可能减少这些事件的发生率和严重程度。
 
感染
 
在99例使用利妥昔单抗患者中,总感染率约为210每100病人年(95%CI173-256)。感染以轻度和中度为主,并以上呼吸道感染、带状疱疹和尿路感染居多。严重感染的发生率约为25每100病人年。利妥昔单抗治疗组中,最经常报道的严重感染是肺炎,发生率在4%。
 
恶性肿瘤
 
临床研究中利妥昔单抗治疗患者,恶性肿瘤的发生率为2.05每100病人年。基于标准发病率,该恶性肿瘤发病率与以前报道的GPA和MPA群体的发病率相似。
 
实验室异常
 
RA患者
 
在使用利妥昔单抗治疗的患者中已观察到低丙种球蛋白血症(IgG或IgM低于正常值的下限)。低IgG或IgM发生后总感染或严重感染的发生率并不增加。
 
在RA患者接受首个疗程治疗后的临床试验中,已观察到与利妥昔单抗治疗有关的嗜中性白细胞减少症,其大部分持续时间短暂并且为轻度的或中度。嗜中性白细胞减少症会发生在利妥昔单抗治疗后的几个月。
 
在安慰剂对照的临床试验期间,0.94%(13/1382)的利妥昔单抗治疗患者和0.27%(2/731)的安慰剂治疗患者发生了重度(3级或4级)的嗜中性白细胞减少症。在这些研究中,首个疗程后重度嗜中性白细胞减少症的发生率分别为1.06和0.53/100患者年,多个疗程后分别是0.97和0.88/100患者年。因此,嗜中性白细胞减少症可以考虑仅为首次疗程的严重不良反应。嗜中性白细胞减少症发生的时间不一。在临床研究中,嗜中性白细胞减少症与观察到的严重感染增长无关,大部分患者在嗜中性白细胞减少症发生后继续接受其他的利妥昔单抗疗程。
 
血管炎肉芽肿(韦格纳)(GPA)和显微镜下多血管炎(MPA)患者
 
在使用本品/Rituxan治疗的GPA和MPA患者中观察到低丙种球蛋白血症(IgA、IgG或IgM低于正常值下限)。RTX组基线免疫球蛋白水平正常的病人,在6个月时有27%、58%和51%的人IgA、IgG和IgM偏低,而CYC组免疫球蛋白水平偏低的病人比例分别为25%、50%和46%。IgA、IgG和IgM偏低患者的总体感染率或严重感染率没有增加。
 
在本品用于GPA和MPA患者的阳性对照、随机、双盲、多中心、非劣性研究中,利妥昔单抗组(单次给药)24%的患者和环磷酰胺组23%的患者出现CTC3级或更严重的嗜中性白细胞减少症。在利妥昔单抗治疗患者中,嗜中性白细胞减少症与严重感染的发生率增加无关。本品多次给药对于GPA和MPA患者发生嗜中性白细胞减少症的影响尚未在临床试验中研究。
 
国内不良反应
 
初治的弥漫大B细胞性非霍奇金淋巴瘤
 
国内一项多中心、开放、随机、对照的临床研究在63例CD20阳性的初治的弥漫大B细胞性非霍奇金淋巴瘤患者中进行(试验组32例,对照组31例)。试验组为利妥昔单抗+标准CHOP化疗方案,对照组为标准CHOP化疗方案。两组均治疗6个疗程。每个疗程21天。试验组中本品在化疗周期第1天使用,剂量为375mg/m2 BSA,静脉滴注。安全性分析显示,试验组和对照组不良反应发生率分别为51.6%和50.0%,差异无统计学意义。试验组不良反应以白细胞下降最为常见,约25%,其次是寒战和发热,约20%。其他不良反应包括恶心、呕吐、转氨酶升高、脱发、腹部不适、腹痛、皮肤发红(过敏)、病毒性乙肝、呼吸急促、口干、心动过速、胸闷、头晕、牙痛、注射部位反应。其中包括1例严重不良反应,为肝衰竭死亡。该患者有肝炎病史,研究者认为不良事件与化疗有关,与利妥昔单抗无关。4个疗程后,两组实验室检查转变为异常的严重程度(NCICCTC分级)经比较,差异无统计学意义。
 
上市后使用经验
 
非霍奇金淋巴瘤和慢性淋巴细胞性白血病
 
本节中所报告的(罕见、非常罕见)发生率基于估计的市场销售情况以及自发性报告数据。
 
在利妥昔单抗上市后的使用过程中,已经报告了另外一些与静脉输注给药相关的严重病例(见【注意事项】)。
 
作为利妥昔单抗安全性的上市后持续监察部分,已经观察到下列严重不良反应:
 
心血管系统:主要在原先有心脏病史和/或使用有心脏毒性的化疗的患者中观察到心力衰竭、心肌梗塞等严重心脏事件,其中多数伴有输注相关性反应。脉管炎,非常罕见,主要为皮肤脉管炎,如白细胞破碎性脉管炎。
 
呼吸系统:罕见呼吸衰竭/呼吸功能不全和肺浸润参见输注相关反应(见【注意事项】)。除了输注相关的肺疾病,间质性肺疾病(有些致命性后果)也有报道。
 
血液和淋巴系统:有报道与输注相关的急性可逆血小板减少症。
 
皮肤和附件:罕见严重大疱性皮肤反应,包括某些致命的中毒性表皮坏死溶解和史蒂文斯-约翰逊综合征的个案报告。
 
中枢神经系统:有报道可逆性后部脑病综合症(PRES)和可逆性后部白质脑病综合症(RPLS)。体征和症状包括伴或不伴相关高血压的视力障碍、头痛、癫痫和精神状态改变。诊断PRES/RPLS需要由脑显像确认。报告的病例已识别PRES/RPLS的风险因素,包括患者潜在疾病、高血压、免疫抑制剂治疗和/或化疗。罕见伴或不伴周围神经病变的颅神经病变:利妥昔单抗治疗结束后的不同时间,乃至几个月后发生颅脑神经病变的症状和体征,如严重的视力丧失、听力丧失,其他感觉丧失和面瘫。
 
整体:血清疾病样反应,罕有报告。
 
感染和侵染:在接受利妥昔单抗和细胞增殖抑制药化疗的患者中,已报告发生乙型肝炎再激活的病例,包括暴发性肝炎(见【注意事项】)。其它的严重病毒感染,在接受利妥昔单抗的治疗中已有报道,包括新感染、再激活或者感染加重,其中有些为致命性感染。大多数患者是在使用利妥昔单抗的同时联合使用化疗药物,或者作为造血干细胞移植治疗的一部分。这些严重的病毒感染可由疱疹病毒(巨细胞病毒CMV,水痘-带状疱疹病毒和单纯性疱疹病毒),JC病毒(进行性多灶性脑白质病(PML)见【注意事项】)及丙型肝炎病毒等引起。
 
有Kaposi’s肿瘤史的患者使用利妥昔单抗后曾观察到Kaposi’s肿瘤进展。这些病例是在未批准适应症中观察到的,大多数患者都是HIV阳性。
 
胃肠道:在接受利妥昔单抗联合化疗的非霍奇金淋巴瘤患者中,观察到有胃肠穿孔发生,某些情况下甚至导致死亡。
 
类风湿性关节炎(RA),肉芽肿血管炎(韦格纳的)(GPA)和显微镜下多血管炎(MPA)患者
 
作为利妥昔单抗上市后安全性继续监测的一部分,以下事件已在RA患者观察到;
 
在GPA/MPA患者中也预期可能会观察到,即便目前尚未观察到。
 
感染和侵染
 
进行性多灶性脑白质病(PML)和乙型肝炎复发有报道。
 
全身
 
血清病样反应有报道。
 
皮肤和皮下组织疾病
 
有报道非常罕见的某些致命后果的中毒性表皮坏死松解症和史蒂文斯—约翰逊综合征。
 
血液和淋巴系统疾病
 
罕见嗜中性白细胞减少症不良事件,包括严重迟发和持续的嗜中性白细胞减少症,其中某些与致命性感染有关。
 
神经系统
 
报告了可逆性后部脑病综合征(PRES)/可逆性后部白质脑病综合征(RPLS)病例。体征和症状包括视力障碍、头痛、癫痫发作和精神状态改变,伴有或不伴有高血压。PRES/RPLS需要通过脑成像确诊。报告的病例中,存在公认的PRES/RPLS危险因素,包括高血压、免疫抑制治疗和/或其他合并治疗。
 
全身性疾病和给药部位各种反应
 
有报告某些致死的严重输注相关反应(见【临床试验】)。
 
实验室异常
 
非霍奇金淋巴瘤
 
血液与淋巴系统:
 
中性粒细胞减少症:最后一次输注利妥昔单抗以后四个星期后,罕见中性粒细胞减少症。
 
上市后研究:
 
在患有华氏巨球蛋白血症的病人中进行的利妥昔单抗上市后研究中,开始治疗后观察到了血清IgM水平的一过性升高,这可能与血粘度过高和相关症状有关。一过性升高的IgM水平通常可在4个月内恢复到基线水平。
 
 
【禁忌】
非霍奇金淋巴瘤患者
 
已知对本药的任何辅料和鼠蛋白过敏的患者禁用利妥昔单抗。
 
类风湿性关节炎患者
 
对处方中活性成分或任何辅料过敏者禁用。
 
严重活动性感染或免疫应答严重损害(如低gamma球蛋白血症, CD4或CD8细胞计数严重下降) 的患者不应使用利妥昔单抗治疗(见【注意事项】 )。
 
同样, 严重心衰(NYHA分类IV) 患者不应使用利妥昔单抗治疗。
 
妊娠期间禁止利妥昔单抗与甲氨蝶呤联合用药。
 
 
【注意事项】
为了提高生物医药产品的可追溯性,应在患者病历中清楚记录(或列出)所用药品的商品名。
 
非霍奇金淋巴瘤患者和慢性淋巴细胞性白血病患者
 
输注相关反应
 
利妥昔单抗可以引起输注反应,可能与细胞因子和/或其它化学介质的释放有关。
 
在临床上,可能无法区别严重的输注反应与过敏反应或细胞因子释放综合征。
 
利妥昔单抗的输注相关反应
 
在上市后的使用中,曾有报道致命的严重输注反应。严重输注反应通常出现在利妥昔单抗输注开始后的30分钟-2个小时之内,其特征为肺部事件的发生,在某些病例中除了出现发热、畏寒、寒战、低血压、风疹、血管神经性水肿以及其它症状以外,还可能发生肿瘤的快速溶解以及肿瘤溶解综合征症状(见【不良反应】)。具有高肿瘤负荷或者外周血恶性细胞数目较高(>25×109/L)的患者,例如CLL和套细胞淋巴瘤患者,发生严重的输注反应的风险可能更大。在中止输注以后,这些症状一般都是可以逆转的。建议采用苯海拉明和对乙酰氨基酚对输注症状进行治疗。
 
此外,还可以采用支气管扩张剂或者静注生理盐水进行治疗。在大部分病例中,当症状完全缓解以后,可以减慢50%的速度重新开始输注治疗(例如从100mg/h降低到50mg/h)。大部分发生非致命性输注反应的患者都能完成整个疗程的利妥昔单抗治疗。症状和体征完全缓解后,患者继续接受治疗很少再次出现严重输注相关反应。
 
外周血恶性肿瘤细胞数目高(>25×109/L)或肿瘤负荷较高的患者,如CLL和套细胞淋巴瘤患者,发生严重输注相关反应的风险相对较高,应特别谨慎处置。首次进行输注时应对患者进行密切观察。该类患者首次输注时应考虑是否需减慢输注速度,或者在第一个治疗周期中将一次给药剂量分为两份,在两天内完成给药。如果淋巴细胞数目仍然大于25×109/L,则在后续的治疗周期中仍应按此方式给药。
 
超敏反应/速发过敏性反应
 
已有报道静脉给予患者蛋白质后发生速发过敏反应和其他超敏反应。发生利妥昔单抗相关的超敏反应时,应当立即使用肾上腺素、抗组胺药和糖皮质激素。
 
肺部事件
 
肺部事件包括组织缺氧、肺浸润和急性呼吸衰竭。其中有些事件可能继发于严重的支气管痉挛和呼吸困难。在某些病例中,症状可能随着时间的推移而加重,在另外一些病例中,初期有所改善以后,随之而来的是临床状况的恶化。因此,对于发生肺部事件或者其它严重输注症状的患者应该密切监视,直到其症状完全缓解为止。具有肺功能不全或者肺部肿瘤浸润病史的患者愈后不良的风险较大,医生在治疗中应该倍加小心。在胸部X-光片上可以观察到,发生急性呼吸衰竭时,可能伴发肺间质浸润性病变或者水肿。此症状一般出现在第一次输注开始后的1或2个小时之内。对于发生严重肺部事件的患者应该立即中止输注(见【用法用量】),并且对其进行积极的对症治疗。
 
快速的肿瘤溶解
 
利妥昔单抗可以介导良性和恶性CD20阳性细胞发生快速溶解。有报道在外周血恶性淋巴细胞数目高的患者中观察到与肿瘤溶解综合征(TLS)相一致的体征和症状(例如高尿酸血症、高钾血症、低钙血症、高磷酸酯酶血症、急性肾衰竭、LDH水平升高)。对于高危患者(例如:高肿瘤负荷或外周血恶性细胞数目高(>25×109/L)的患者,例如CLL和套细胞淋巴瘤患者),应该考虑到TLS的预防问题。采用利妥昔单抗后,应该对这些患者进行密切的和适当的实验室监测。对于发生快速肿瘤溶解体征和症状的患者,应该给予适当的医学治疗。在部分病例中,对体征和症状进行治疗并且完全缓解以后,在同时采用TLS预防治疗的情况下,可以继续给予利妥昔单抗治疗。
 
应该在复苏设备齐全且即时可用的环境中,而且在经验丰富的肿瘤学/血液学医生的密切监视下对患者进行利妥昔单抗输注治疗。
 
心血管
 
因为在利妥昔单抗输注过程中可能会发生低血压,所以在进行利妥昔单抗输注之前12小时以及输注过程中,应该考虑停用抗高血压药物。在采用利妥昔单抗治疗的患者中,曾经发生过心绞痛或者心律失常等事件,例如心房扑动和纤颤,心力衰竭或心肌梗死。因此,对于具有心脏病史的患者应该进行密切的监测。
 
血细胞计数检测
 
虽然利妥昔单抗在单一治疗中不具有骨髓抑制性,但是在考虑将利妥昔单抗用于嗜20中性粒细胞计数<1.5×109/L和/或血小板计数<75×109/L的患者的治疗时,应该慎重,因为在此类患者中积累的临床经验有限。利妥昔单抗已经被应用于自体骨髓移植和其他可能具有骨髓功能减弱风险的人群中,并没有产生骨髓毒性。
 
在采用利妥昔单抗作为单一治疗的过程中,应该考虑到定期检查全血细胞计数,包括血小板计数在内的必要性。将利妥昔单抗与CHOP或CVP化疗相结合时,应该根据医疗实践的常规,定期进行全血细胞计数检查。
 
感染
 
利妥昔单抗不得用于治疗同时患有严重活动性感染的患者。
 
乙型肝炎病毒感染
 
在接受利妥昔单抗的研究对象中,一些病例报告了包括暴发型肝炎在内的乙型肝炎病毒(HBV)再激活(有些情况是致命的),尽管大部分研究对象同时还暴露于细胞毒化疗。潜在的疾病状态和细胞毒化疗与报告事件混杂在一起。
 
应在开始利妥昔单抗治疗前对所有患者根据当地指南进行乙肝病毒(HBV)的筛查,至少应包括乙肝表面抗原(HBsAg)和乙肝核心抗体(HBcAb)指标,也可通过其他适当的标记物加以补充检测。不应对处于活动性乙肝的患者使用利妥昔单抗进行治疗。对于乙肝病毒血清学检测阳性的患者,在开始接受治疗前应咨询肝病专科医生的意见,同时应对其开展监测并遵循当地医疗标准进行处理,以预防乙肝病毒再激活的发生。
 
进行性多发性脑白质病
 
在临床应用中,利妥昔单抗用于非霍奇金淋巴瘤患者和慢性淋巴细胞性白血病患者的治疗时发生进行性多发性脑白质病(PML)(见【不良反应】)。大多数患者是在使用化疗药物的同时联合使用利妥昔单抗,或作为造血干细胞移植过程中的治疗。故医生在治疗非霍奇金淋巴瘤患者和慢性淋巴细胞性白血病患者时,对报告有神经学症状的患者鉴别诊断时应考虑到PML,视临床需要咨询神经科医生。
 
皮肤反应
 
严重皮肤反应如中毒性表皮坏死松解症和史蒂文斯-约翰逊综合症,某些致命的结果有报道(见【上市后使用经验】)。若出现疑似与利妥昔单抗有关的此类事件发生,治疗应永久停止。
 
免疫接种
 
还没有对采用利妥昔单抗治疗以后,免疫接种活病毒疫苗的安全性进行过研究。不建议使用活病毒疫苗进行接种。
 
使用利妥昔单抗治疗的患者可以接受非活疫苗的接种,但对非活疫苗的应答率可能会下降。在一项非随机临床研究中,接受利妥昔单抗单药治疗的复发低度恶性NHL患者与未接受治疗的对照组健康志愿者相比,对使用破伤风回忆抗原和钥孔戚血蓝素(KLH)新抗原进行的免疫接种的应答率较低,分别为16%vs81%和4%vs76%(按抗体滴度提高2倍以上进行评估)。
 
患者在治疗前对多种抗原(肺炎链球菌、A型流感、腮腺炎、风疹和水痘)产生的抗体滴度均值在使用利妥昔单抗治疗后至少能维持6个月。
 
类风湿性关节炎(RA)、血管炎肉芽肿(韦格纳)(GPA)和显微镜下多血管炎(MPA)
 
除了类风湿性关节炎、血管炎肉芽肿(韦格纳)(GPA)和显微镜下多血管炎(MPA),利妥昔单抗用于治疗自身免疫疾病的有效性和安全性尚未明确。
 
输注相关的反应
 
利妥昔单抗相关的输注反应,可能与细胞因子和/或其它化学介质释放有关。每次输注利妥昔单抗前应预先使用解热镇痛药和抗组胺药。对于RA患者,为减少输注相关反应的频率和严重性,每次输注利妥昔单抗前应该预先使用糖皮质激素。
 
对于RA患者,大部分临床试验中所报告的输注相关反应都为轻度至中度。上市后使用中,有报告了致死的严重输注相关反应(见【不良反应】)。对既往有心脏疾病和先前有心肺不良反应的患者进行密切监控。最常见的症状包括头痛、瘙痒、咽喉刺激、面红、皮疹、荨麻疹、高血压和发热。一般而言,任何治疗周期中,第一次输注时输注相关反应的发生率高于第二次输注。与首次输注相比,随后给予利妥昔单抗,患者能更好的耐受。少于1%的患者会出现严重输注相关反应,其中大部分发生在首个治疗周期的第一次输注期间(见【不良反应】)。当减慢或中断利妥昔单抗输注时或予以退热药、抗组胺药所报告的反应一般可消退,个别病例如需要可给予吸氧、静脉注射盐水溶液或支气管扩张药和皮质类固醇。根据输注相关反应的严重程度和所需的干预治疗,暂时或永久停止利妥昔单抗的治疗。大多数情况下,当症状和体征完全消退后可通过降低50%输注速率(如从100mg/h降低至50mg/h)继续进行输注。
 
临床试验中GPA和MPA患者的输注相关反应,与在RA患者中观察到的相近(见【不良反应】)。对于GPA和MPA患者,利妥昔单抗联合高剂量糖皮质激素治疗,可能减少这类事件的发生率和严重程度。
 
超敏反应/速发过敏性反应
 
已报道患者静脉给予蛋白质开始、期间和之后发生了速发过敏反应和其它超敏反应。
 
应准备用于治疗超敏反应的药物(如肾上腺素、抗组胺药和皮质类固醇)以便迅速用于利妥昔单抗输注期间发生的过敏反应事件。
 
心血管
 
利妥昔单抗输注期间可能发生低血压,因此在利妥昔单抗输注的12小时里不应使用降压药。
 
患者使用利妥昔单抗可出现原有的缺血性心脏病加重并引起诸如心绞痛、心肌梗死、房颤、室颤和心房扑动症状。因此,有心脏病史的患者在开始使用利妥昔单抗治疗前应考虑由输注反应引起的心血管并发症的风险,并对这样的患者进行密切监察(见上述输注相关反应)。
 
感染
 
基于利妥昔单抗治疗作用的机制和知识,B细胞在维持正常的免疫反应中发挥重要的作用,使用利妥昔单抗治疗可能增加感染的风险(见【药理毒理】)。活动性感染或免疫应答严重损害(如CD4或CD8细胞计数严重下降)的患者不应使用利妥昔单抗。有复发性或慢性感染史、或有易引起严重感染的基础病的患者应慎用利妥昔单抗(见【不良反应】)。使用利妥昔单抗治疗后发生感染的患者应立即进行研究,并进行适当的治疗。
 
乙型肝炎病毒感染
 
在接受利妥昔单抗治疗的RA、GPA和MPA患者中,已报道有乙型肝炎复发的病例,包括一些致命结果。应在开始利妥昔单抗治疗前对所有患者根据当地指南进行乙肝病毒(HBV)的筛查,至少应包括乙肝表面抗原(HBsAg)和乙肝核心抗体(HBcAb)指标,也可通过其他适当的标记物加以补充检测。不应对处于活动性乙肝的患者使用利妥昔单抗进行治疗。对于乙肝病毒血清学检测阳性的患者,在开始接受治疗前应咨询肝病专科医生的意见,同时应对其开展监测并遵循当地医疗标准进行处理,以预防乙肝病毒再激活的发生。
 
皮肤反应
 
严重的皮肤反应,如中毒性表皮坏死松解症和史蒂文斯-约翰逊综合征,某些致命的结果有报道(见【上市后使用经验】)。若出现疑似与利妥昔单抗有关的此类事件发生,治疗应永久停止。
 
进行性多灶性脑白质病
 
利妥昔单抗应用于自身免疫疾病包括类风湿性关节炎时,有报道出现严重的进行性多灶性脑白质病(PML)。所报道的病例中有几例,但非全部具有潜在的与PML有关的危险因素,包括潜在的疾病和接受长期的免疫抑制治疗或化疗。在未经利妥昔单抗治疗的自身免疫疾病患者中也有PML发生的报道。医生在治疗自身免疫疾病患者时,对报告有神经学症状的患者鉴别诊断时应考虑到PML,视临床需要咨询神经科医生。
 
免疫
 
对利妥昔单抗治疗后免疫接种活病毒疫苗的安全性尚未研究。对于使用利妥昔单抗或者外周B细胞衰竭的患者,不建议使用活病毒疫苗进行接种。使用利妥昔单抗治疗的患者可以接受非活疫苗的接种,但对非活疫苗的应答率可能会下降。
 
对于RA患者,在使用利妥昔单抗治疗前,医生应对患者的免疫状况进行审查,并遵守现行版免疫指导原则。应在第一次给药利妥昔单抗前至少4周进行免疫接种。在一项随机临床研究中,接受利妥昔单抗联合甲氨蝶呤治疗的类风湿性关节炎患者与只接受甲氨蝶呤治疗的类风湿性关节炎患者相比,对破伤风回忆抗原的应答率相近(39%vs42%),对肺炎球菌多糖疫苗的应答率(对至少两个肺炎球菌抗体血清亚型的应答率为43%vs82%)和KLH新抗原的应答率(34%vs80%)较低,患者在接受了首剂利妥昔单抗治疗后至少6个月被接种了这些疫苗。如果患者需要在接受利妥昔单抗治疗时接种非活疫苗,那么接种必须在下一个疗程的利妥昔单抗治疗开始至少4周前完成。
 
从总体使用经验上看,RA患者中,在使用利妥昔单抗重复治疗超过一年以后,对肺炎链球菌、流感、腮腺炎、风疹、水痘和破伤风毒素具有阳性抗体滴度的患者比例与基线期的患者比例基本相近。
 
甲氨蝶呤(MTX)初始治疗的RA患者
 
由于良好的利益-风险关系尚未确立,利妥昔单抗不建议用于甲氨蝶呤初始治疗的患者。
 
不相容性:
 
未观察到利妥昔单抗与聚氯乙烯或聚乙烯袋或输液器之间的不相容性。
 
对驾驶和操作机器能力的影响:
 
未知利妥昔单抗是否损害驾驶和操作机器的能力,尽管药理学特性和迄今为止报告的不良反应中没有显示上述的不良影响。为了避免输注反应预先给药(抗组胺药),应牢记这些输注反应的治疗。输注反应后,状态稳定后患者方可驾驶或操作机器。
 
 
【药物相互作用】
目前, 有关利妥昔单抗与其他药物可能发生的相互作用的资料十分有限。
 
慢性淋巴细胞性白血病患者合用利妥昔单抗和氟达拉滨或环磷酰胺时, 利妥昔单抗未显示对氟达拉滨或环磷酰胺的药代动力产生影响; 而且, 氟达拉滨和环磷酰胺也不会对利妥昔单抗的药代动力学产生明显的影响。
 
类风湿性关节炎患者合用利妥昔单抗和甲氨蝶呤时, 利妥昔单抗的药代动力学不会受到甲氨蝶呤的影响。
 
具有人抗鼠抗体( HAMA) 或人抗嵌合抗体( HACA) 效价的患者在使用其它诊断或治疗性单克隆抗体治疗时可能发生过敏或超敏反应。
在类风湿性关节炎临床试验中, 有373例接受利妥昔单抗治疗的患者使用其他缓解疾病的抗风湿性药物( DMARD) 进行了后续治疗, 其中240人接受了生物类DMARD的治疗。 患者在接受利妥昔单抗治疗时( 在接受生物类DMARD的治疗前),严重感染的发生率为6.1/100人年, 而接受过生物类DMARD治疗后的严重感染的发生率为4.9/100人年。
 
 
【包装】
100mg/10ml: 1 瓶/盒
 
 
【贮藏】
 
在2~8℃保存。
 
【批准文号】
国药准字S20190021
 
 
【生产企业】
上海复宏汉霖生物制药有限公司
漢霖生技
 

找药店,药店动态

京美信康年大药房有限责任公司位于北京市通州区科创10街亦城文园底商102号。 
        公司成立于2005年,多年来,为亦庄地区及附近社区居民提供诚信优质的服务,树立了良好的口碑。公司现有执业药师2名,药师4名。公司医药本科以上员工占42%,医药专科人员占58%。
 
        公司定位于新药特药专业药房,除一般用药外,还有各种新特药,肿瘤类、肝病类、提高免疫力、心脑血管、神经类药物等。
 
        抗肿瘤药物爱谱沙(西达本胺片)、爱斯万(替吉奥胶囊)、紫杉醇注射液、唑来膦酸(择泰、艾瑞宁、天晴依泰、艾朗等)、诺维本(酒石酸长春瑞滨软胶囊)、诺雷得(戈舍瑞林缓释植入剂)、恩度(重组人血管内皮抑制素注射液)、弗隆(来曲唑片)、复方红豆杉胶囊、威麦宁胶囊、依西美坦片、复方斑蝥胶囊、康莱特软胶囊、康莱特注射液、康艾注射液、比卡鲁胺片(康士得、朝晖先)等。
 
        抗肿瘤类靶向药物如泰瑞沙(甲磺酸奥希替尼片)、易瑞沙(吉非替尼片)、赛可瑞(克唑替尼胶囊)、达希纳(尼洛替尼胶囊)、亿珂(伊布替尼胶囊)、赞可达(塞瑞替尼胶囊)、福可维(安罗替尼胶囊)、来那度胺胶囊(瑞复美、安显)、维全特(培唑帕尼片)、特罗凯(盐酸厄洛替尼片)、凯美纳(盐酸埃克替尼片)、多吉美(甲苯磺酸索拉非尼片)、格列卫(甲磺酸伊马替尼片)、拜万戈(瑞戈非尼片)、泽珂(阿比特龙片)、迈吉宁(曲美替尼片)、安圣莎(盐酸阿来替尼胶囊)、艾坦(甲磺酸阿帕替尼片)、捷恪卫(磷酸芦可替尼片)、多泽润(达可替尼片)、施达赛(达沙替尼片)、百悦泽(泽布替尼胶囊)、爱优特(呋喹替尼胶囊)、恩莱瑞(枸橼酸伊沙佐米胶囊)、英立达(阿昔替尼片)、利普卓(奥拉帕利片)、豪森昕福(甲磺酸氟马替尼片)、则乐(甲苯磺酸尼拉帕利胶囊)、艾瑞妮(马来酸吡咯替尼片)、阿美乐(甲磺酸阿美替尼片)、吉泰瑞(马来酸阿法替尼片)、泰吉华(阿伐替尼片)、维泰凯VITRAKVI(拉罗替尼胶囊)、  博瑞纳®/LORBRENA®(洛拉替尼片)。
 
        各种PD1单抗如欧狄沃(O药,纳武利尤单抗注射液)、可瑞达(K药,帕博利珠单抗注射液)、达伯舒(信迪利单抗注射液)、拓益(特瑞普利单抗注射液)、艾瑞卡(注射用卡瑞利珠单抗)、百泽安(替雷利珠单抗注射液)。PDL1单抗英飞凡(度伐利尤单抗注射液)。
 
       其它单抗药物如美罗华(利妥昔单抗注射液)、赫赛汀(注射用曲妥珠单抗)、爱必妥(西妥昔单抗注射液)、安维汀(贝伐珠单抗注射液)、兆珂(达雷妥尤单抗注射液)、赫赛莱(注射用恩美曲妥珠单抗)、赛普汀(注射用伊尼妥单抗)、倍力腾(注射用贝利尤单抗)、雅美罗(托珠单抗注射液)、茁乐(注射用奥马珠单抗)、喜达诺(乌司奴单抗注射液)、类克(注射用英夫利西单抗)、瑞百安(依洛尤单抗注射液)、帕捷特(帕妥珠单抗注射液)、修美乐(阿达木单抗注射液)、安吉优(注射用维得利珠单抗)、安可达(贝伐珠单抗注射液)、可善挺(司库奇尤单抗注射液)、泰圣奇(阿替利珠单抗注射液)、诺适得(雷珠单抗注射液)、安加维(地舒单抗注射液、地诺单抗)、泰欣生(尼妥珠单抗注射液)。
 
       肝病类药物如阿德福韦酯片(代丁、贺维力、阿甘定、名正、阿迪仙、优贺丁)、恩替卡韦片(博路定、恩甘定)、丙通沙(索磷布韦维帕他韦片)、门冬氨酸鸟氨酸(雅博司、瑞甘)、复方鳖甲软肝片、肝复乐胶囊 。
 
      提高免疫力类的药物如胸腺五肽、胸腺法新(胸腺肽a1)、胸腺肽肠溶片、转移因子胶囊。以及肿瘤辅助用药如芪珍胶囊、灵芝菌合剂,以及提高机体免疫力的保健品明乐胶囊、小分子蛋白肽等。
 
       其他类药物如斯沃(利奈唑胺片)、威凡(伏立康唑片)、斯耐瑞(富马酸贝达喹啉片)、诺科飞(泊沙康唑片、混悬剂)、维加特(乙磺酸尼达尼布软胶囊)、九期一(甘露特钠胶囊)、恩必普(丁基苯酞软胶囊、注射液)、鲑鱼降钙素喷鼻剂(密盖息、金尔力、达芬盖)、依达拉奉注射液、利鲁唑片、开同(复方a酮酸片)、优克龙、白蛋白、特比澳(重组人血小板生成素注射液)、克林澳(马来酸桂哌齐特注射液)、瑞弗兰(艾曲泊帕乙醇胺片)、新活素(注射用重组人脑利钠肽)、九味镇心颗粒等。
 
        公司宗旨:立足于诚信、专业,努力为顾客提供一流的服务。
 
 
 

 
公司名称:北京美信康年大药房有限责任公司
 
电话/传真:010-67888761
 
Email:   bjmxkn@126.com
 
药师微信: 张药师13910046710  朱药师13641196685 
地址:北京市通州区科创10街亦城文园底商102号
 


公司名称:北京美信康年大药房有限责任公司
 
电话/传真:010-67888761
 
Email:   bjmxkn@126.com
 
药师微信: 张药师13910046710  朱药师13641196685 
地址:北京市通州区科创10街亦城文园底商102号
 

药品新闻 药品知识 行业资讯 药店大全 寻医问药

【依嘉】注射用盐酸依拉环素,价格¥2160.00,购买药店北京美信康年大药房,

【上海第一生化】注射用硫酸多黏菌素B(多粘菌素) 价格¥660.00,购买药店北

【吉泰瑞】马来酸阿法替尼片 价格¥960.00,购买药店 北京美信康年大药房,使

【艾克立康】伏立康唑片,价格¥965.00,购买药店北京美信康年大药房,适应症

【立威】伏立康唑片,价格¥165.00,购买药店北京美信康年大药房,适应症适应

【立威】伏立康唑片,价格¥365.00,购买药店北京美信康年大药房,其适应症如

【泰吉华】阿伐替尼片 价格¥39600,购买药店 北京美信康年大药房 使用说明书

【恒森】注射用米卡芬净钠,价格¥196.00,购买药店北京美信康年大药房,适应

【上海上药新亚】注射用硫酸黏菌素(粘菌素),价格¥2060.00,购买药店北京美

【天韵】注射用多黏菌素E甲磺酸钠(多粘菌素),价格¥1860.00,购买药店北京

【泰定平】注射用头孢他啶阿维巴坦钠,价格¥1160.00,购买药店北京美信康年

【普贝希】贝伐珠单抗注射液,价格¥1160.00,购买药店北京美信康年大药房有

【利鲁平】利拉鲁肽注射液,价格¥396.00,购买药店北京美信康年大药房,适应

【天普洛安/天普药业】注射用乌司他丁,价格¥1160.00元/盒,购买药店北京美信

【融致】脾多肽注射液,价格¥1560.00元/盒,购买药店北京美信康年大药房,适

【蓉生静丙】静注人免疫球蛋白(pH4) 价格¥960.00,购买药店 北京美信康年大药房

【卫士】静注人免疫球蛋白(PH4)价格¥960.00,北京美信康年大药房年有售,适

【伽玛莱士】静注人免疫球蛋白 (pH4) 价格¥960.00,购买药店 北京美信康年大药

【奥德金】小牛血清去蛋白注射液,价格¥36.50元/支,购买药店北京美信康年大

【奥德金】小牛血清去蛋白肠溶胶囊价格¥96.00,购买药店 北京美信康年大药房

【恩维达】恩沃利单抗注射液,价格¥2260.00,购买药店北京美信康年大药房,适

【Baxter 百特】人血白蛋白,价格¥560.00,购买药店北京美信康年大药房,适应症

【耐立克】奥雷巴替尼片价格¥14900.00,购买药店 北京美信康年大药房, 使用说

【 安卫力® ;EXKIVITY®】琥珀酸莫博赛替尼胶囊 ,价格¥36000,购买药店 北京美

【优赫得/Enhertu】注射用德曲妥珠单抗,价格¥9600.00,购买药店北京美信康年大

泽珂(阿比特龙片)价格¥6690.00,购买药店北京美信康年大药房,使用说明书 转

【爱通立】注射用阿替普酶价格¥2360.00,购买药店 北京美信康年大药房,使用

【可申达/Kerendia】非奈利酮片,价格¥186.00,购买药店北京美信康年大药房,适

【新欧泊】注射用两性霉素B,价格¥126.00,购买药店北京美信康年大药房

【艾瑞利】阿得贝利单抗注射液,价格¥9600.00,购买药店北京美信康年大药房,

【升福达】苹果酸舒尼替尼胶囊,价格¥1460.00,购买药店北京美信康年大药房,

【晴尼舒】苹果酸舒尼替尼胶囊,价格¥2660.00,购买药店北京美信康年大药房,

【雅美罗】托珠单抗注射液价格¥1560.00,购买药店 北京美信康年大药房,使用

【安博美】人血白蛋白 价格¥560.00,购买药店 北京美信康年大药房,适应症1、

【杰特贝林 】人血白蛋白 价格¥560.00,购买药店 北京美信康年大药房,使用说

【圣华曦】注射用美罗培南价格 价格¥360.00,北京美信康年大药房有售,适应症

【爱宣奥】泊沙康唑肠溶片价格¥2560.00,购买药店 北京美信康年大药房, 使用

【爱宣奥】泊沙康唑注射液价格¥760.00,购买药店 北京美信康年大药房, 使用

【茁乐/Xolair】奥马珠单抗注射液,价格¥1660.00,购买药店 北京美信康年大药房

【希必可® / CIBINQO®】阿布昔替尼片,价格¥1316.00,购买药店 北京美信康年大药

【伽玛莱士】静注人免疫球蛋白 (pH4) 价格¥1960.00,购买药店 北京美信康年大药

【茁乐】注射用奥马珠单抗价格¥1560.00,购买药店 北京美信康年大药房,使用

【BLEOCIN】注射用盐酸博来霉素(博莱霉素),价格¥426.00,购买药店北京美信康

【首祈】曲氟尿苷替匹嘧啶片 价格¥2960.00,购买药店 北京美信康年大药房,适

【诺科飞】泊沙康唑肠溶片价格¥3456.00,购买药店 北京美信康年大药房,使用

灵芝菌合剂 福建永燠制药价格¥,购买药店 北京美信康年大药房,使用说明书

【普罗力/Prolia】地舒单抗注射液 价格¥960.00,购买药店 北京美信康年大药房,

【赛贝舒】苹果酸舒尼替尼胶囊,价格¥1560.00,购买药店北京美信康年大药房,

【卓仑】卡培他滨片 价格¥160.00,购买药店北京美信康年大药房

【瑞福】乌帕替尼缓释片 价格¥2390.00,购买药店 北京美信康年大药房,适应症

以上药品信息仅作参考,如有错误请以实际药品说明书或实物为准。
郑重声明: 根据国家相关法律、法规,本网站仅提供药品信息免费查询,不提供网上下单,如有购买需求, 请咨询药师或到店。

相关药品

  • 产品名称 依嘉

    通用名:注射用盐酸依拉环素

    剂型:注射剂/瓶    规格:50mg

    零售价:2160.00元/瓶    会员价:2150.00元/瓶

    生产企业:美国EVEREST MEDICINES (SINGAPORE) PTE. LTD.

  • 产品名称 上海上药第一生化

    通用名:注射用硫酸多黏菌素B

    剂型:注射剂/瓶    规格:50万单位

    零售价:660.00元/瓶    会员价:650.00元/瓶

    生产企业:上海上药第一生化药业有限公司

  • 产品名称 乐沙定

    通用名:注射用奥沙利铂

    剂型:注射剂/瓶    规格:50mg

    零售价:1360.00元/瓶    会员价:1350.00元/瓶

    生产企业:赛诺菲-安万特

推荐药品

  • 产品名称 赛可瑞

    通用名:克唑替尼胶囊

    剂型:胶囊/盒    规格:200mg*60粒

    零售价:8960.00元/盒    会员价:8950.00元/盒

    生产企业:德国辉瑞

    咨询药师

  • 产品名称 吉泰瑞

    通用名:马来酸阿法替尼片

    剂型:片/盒    规格:40mg*7片

    零售价:1160.00元/盒    会员价:1150.00元/盒

    生产企业:勃林格殷格翰制药

    咨询药师

  • 产品名称 威凡

    通用名:伏立康唑片

    剂型:片剂/盒    规格:0.2g*10片

    零售价:2390.00元/盒    会员价:2380.00元/盒

    生产企业:辉瑞制药

    咨询药师

北京美信康年大药房-新药特药专业药房,专注于经营重大慢性疾病用药。互联网药品信息服务资格证书 编号:(京)网药械信息备字(2023)第00194号网站备案京ICP备09025417号 北京美信康年大药房版权所有,并保留所有权利。